Texas Instruments UCC27212A-Q1栅极驱动器
Texas Instruments UCC27212A-Q1栅极驱动器是一款车规级半桥驱动器,设计用于在各类应用中实现高效率和稳健性能。该栅极驱动器提供3.7A(拉)、4.5A(灌)输出电流。UCC27212A-Q1半桥驱动器具备5V关断欠压锁定(UVLO)功能,可增强安全性。此栅极驱动器采用TTL兼容输入,VDD工作电压范围为7V至17V。UCC27212A-Q1栅极驱动器的典型传播延迟为20ns,通道间延迟匹配为4ns。该半桥栅极驱动器采用SOIC8 (PowerPAD) 封装实现高效热管理。UCC27212A-Q1器件符合汽车应用类 AEC-Q100标准。该栅极驱动器非常适合用于汽车DC/DC转换器、两轮车和三轮车牵引驱动、电动助力转向 (EPS)、无线充电和智能玻璃模块。特性
- 符合汽车应用类AEC-Q100标准:器件温度等级1级
- 结温范围:-40 °C至150 °C
- 5V关断欠压锁定 (UVLO)
- 通过独立输入驱动高侧和低侧配置中的两个N通道MOSFET
- 最大启动电压:120V DC
- 输出电流:3.7A(灌)、4.5A(拉)
- 输入引脚可以承受-10V至+20V,且与电源电压范围无关
- TTL兼容输入
- VDD工作电压范围:7V至17V(绝对最大值为20V)
- 上升时间为7.2ns、下降时间为5.5ns(负载为1000pF时)
- 典型快速传播延迟时间:20ns
- 延迟匹配:4 ns(典型值)
- 采用SOIC8 (PowerPAD) 封装
应用
- 汽车DC/DC转换器和OBC
- 两轮车和三轮车的牵引驱动器与电池组
- 电动助力转向系统 (EPS)
- 无线充电
- 智能玻璃模块
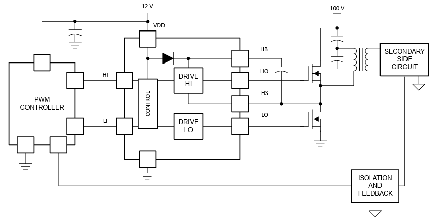
方框图
应用示意图
发布日期: 2025-10-07
| 更新日期: 2025-10-29
