Texas Instruments UCC27282/UCC27282-Q1 120V半桥驱动器
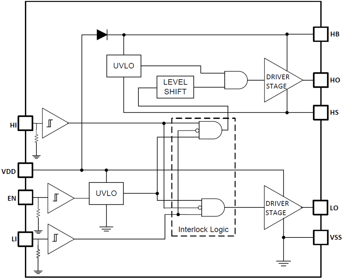
Texas Instruments UCC27282/UCC27282-Q1 120V半桥驱动器是一款稳健的N沟道MOSFET驱动器,最大开关节点 (HS) 额定电压为100V。它支持在半桥或基于同步降压配置的拓扑结构中控制两个N沟道MOSFET。3.5A峰值灌电流和2.5A峰值拉电流,加上低上拉和下拉电阻,让UCC27282/UCC27282-Q1能够驱动大型功率MOSFET。该操作完成时,MOSFET Miller平台过渡中切换损耗降至最低。由于输入与电源电压无关,所以UCC27282/UCC27282-Q1可以搭配模拟控制器和数字控制器使用。输入引脚以及HS引脚能够承受超大负电压,从而提高系统的稳健性。输入联锁进一步提高了在高噪声应用中的稳健性和系统可靠性。启用和禁用功能让系统更加灵活,能够降低驱动器的功耗,响应系统内的故障事件。5V UVLO让系统能够在较低偏置电压下运行,在许多高频应用中需要该特性,在某些运行模式中能够提高系统效率。较小传播延迟和延迟匹配性能规格可最大限度地降低死区时间要求,进一步提高了效率。
高侧和低侧驱动器级设有欠压闭锁 (UVLO) 功能,若VDD电压低于指定阈值,则强制降低输出。集成式自举二极管使得诸多应用不再需要外部分立二极管,从而节省电路板空间,降低了系统成本。UCC27282/UCC27282-Q1采用小型封装,可实现高密度设计。UCC27282-Q1器件符合汽车应用类AEC-Q100认证。
特性
- 高侧/低侧配置可驱动2个N通道MOSFET
- 5V典型欠压锁闭
- 输入联锁
- 启用/禁用功能
- 16ns典型传播延迟
- 12ns上升,10ns典型下降时间,1800pF负载
- 延迟匹配:1ns(典型值)
- 输入端绝对最高负电压处理 (–5V)
- HS端绝对最高负电压处理 (–14V)
- 输出电流:3.5A(灌)、2.5A(拉)
- 绝对最大启动电压:120V
- 禁用时低电流消耗 (7µA)
- 集成式自举二极管
- 指定结温范围:-40°C至140°C
应用
- 电信和商用电源
- 电机驱动器和电动工具
- 辅助逆变器
- 半桥和全桥转换器
- 源箝位正激转换器
- 高压同步降压转换器
- D类音频放大器
功能框图
发布日期: 2019-04-02
| 更新日期: 2023-08-16
