Texas Instruments UCC27301A/UCC27301A-Q1半桥驱动器
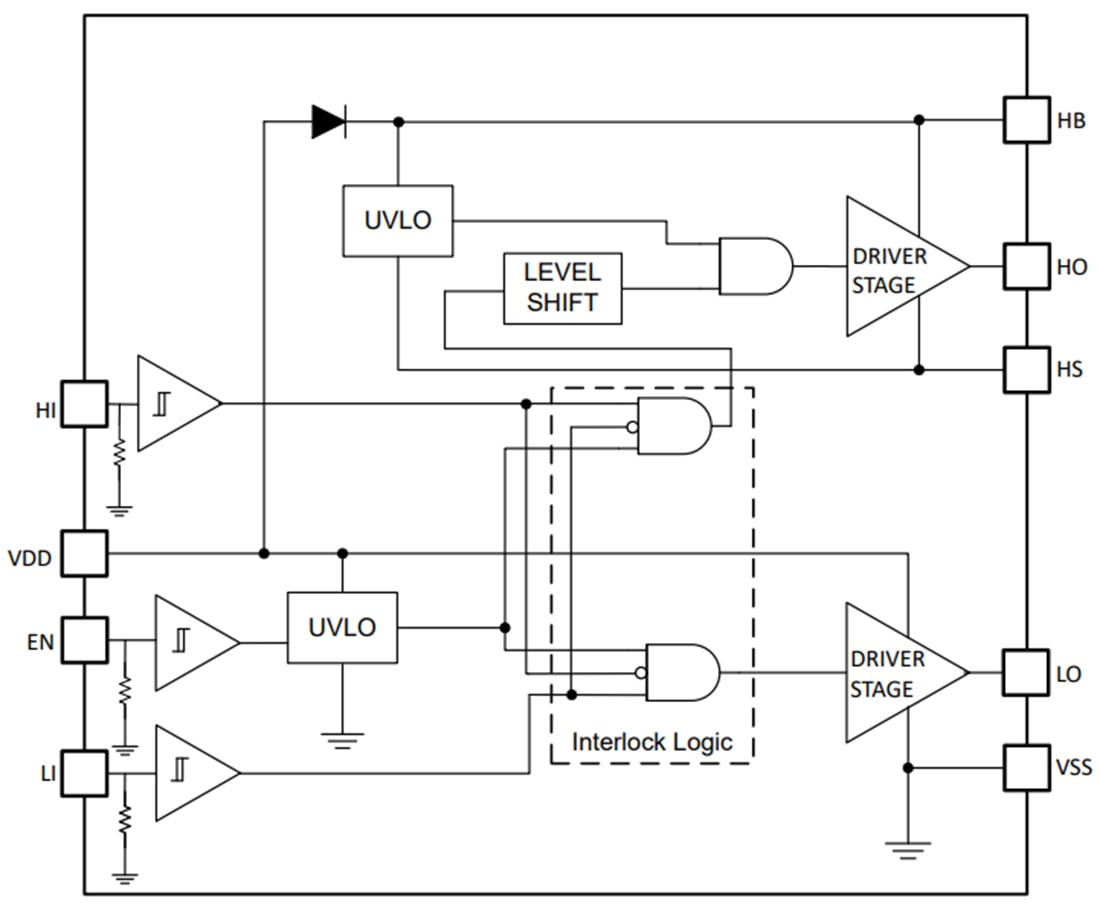
Texas Instruments UCC27301A/UCC27301A-Q1半桥驱动器是稳健的栅极驱动器,设计用于驱动采用半桥或同步降压配置的两个N沟道MOSFET,绝对最大自举电压为120V。UCC27301A/UCC27301A-Q1具有3.7A峰值拉电流和4.5A峰值灌电流能力,可驱动大型功率MOSFET,在米勒平坦转换期间开关损耗最小。开关节点(HS引脚)可以处理负瞬态电压,这使得高侧通道能够免于由杂散电容和寄生电感所产生的固有负电压对其的伤害。这些驱动器非常适合用于汽车DC/DC转换器和OBC、两轮车和三轮车牵引驱动和电池组、电动助力转向 (EPS)、无线充电和智能玻璃模块。Texas Instruments UCC27301A/UCC27301A-Q1的输入与电源电压无关,可承受-10V和+20V绝对最大额定值。低侧和高侧栅极驱动器在彼此的导通和关断之间匹配至4ns,分别通过LI和HI输入引脚进行控制。不过,当LI和HI输入同时为高电平时,输入联锁逻辑会降低两个驱动器的输出。片上额定120V自举二极管无需添加分立自举二极管。为高压侧和低压侧驱动器提供欠压锁定 (UVLO),可提供对称的开启和关闭行为,并在驱动电压低于指定阈值时强制输出为低电平。
特性
- 驱动两个采用半桥配置的N沟道MOSFET
- 符合汽车应用类AEC-Q100标准 (UCC27301A-Q1)
- 器件温度1级
- 结温范围:-40°C至+150°C
- HB引脚上的绝对最大电压:120V
- 输出电流:3.7A灌,4.5A拉
- VDD 工作范围(带UVLO保护):8V至17V(绝对最大值20V)
- HS引脚耐负瞬态电压(<>DD(绝对最大值)
- 输入引脚耐电压(与电源电压无关,兼容TTL):-10V至20V(绝对最大值)
- 开关参数
- 典型传播延迟时间:20ns
- 1000pF负载时的上升时间为7.2ns,下降时间 为5.5ns
- 延迟匹配:4 ns(典型值)
- 集成式自举二极管
- 输入联锁
- 带启用/禁用功能(仅限DRC封装),禁用时电流消耗低(典型值为3µA)
- 支持“功能安全”
- 可提供文档,协助功能安全系统设计
应用
- 汽车直流/直流转换器和OBC
- 两轮车和三轮车牵引驱动装置和电池组
- 电动助力转向系统 (EPS)
- 无线充电
- 智能玻璃模块
功能框图
发布日期: 2024-08-14
| 更新日期: 2025-10-07
