Texas Instruments UCC27302A/UCC27302A-Q1 栅极驱动器
Texas Instruments UCC27302A/UCC27302A-Q1栅极驱动器设计用于驱动采用半桥或同步降压配置的两个N沟道MOSFET,其绝对最大自举电压为120V。此系列器件的峰值源电流和峰值灌电流分别为3.7A和4.5A,使驱动器能够驱动大型功率MOSFET。 输入与电源电压无关,可耐受-10V和+20V的绝对最大额定值。UCC27302A/UCC27302A-Q1驱动器彼此开启和关闭之间匹配的延迟为4ns,并分别通过LI和HI输入引脚进行控制。UCC27302A-Q1驱动器用在汽车DC/DC转换器、OBC和智能玻璃模块中。UCC27302A/UCC27302A-Q1驱动器适合用于光伏功率优化器、无线充电、电信、商用电源、在线和离线UPS、储能系统,以及电池测试设备。特性
- 驱动呈半桥配置的两个N沟道MOSFET
- 符合汽车应用类AEC-Q100标准:
- 器件温度等级1级
- 结温范围:-40 °C至+150 °C
- HB引脚上绝对最大电压:120V
- 源/灌电流输出能力:3.7A/4.5A
- 工作电压范围:7V至17V VDD(绝对最大值为20V),带UVLO功能
- HS引脚绝对最大负向瞬态耐受电压:-28VDD(脉宽<>
- 绝对最大输入引脚耐受电压为-10V至20V,与电源电压范围无关(TTL兼容)
- 开关参数:
- 20ns典型传播延迟时间
- 负载为1000pF时,上升时间为7.2ns,下降时间为5.5ns
- 延迟匹配:4 ns(典型值)
- 集成式自举二极管
- 输入联锁
- 带启用/禁用功能(仅限DRC封装),禁用时电流消耗低(典型值为3μA)
应用
- 光伏功率优化器和微型逆变器
- 电信和商用电源
- 在线和离线UPS
- 汽车DC/DC转换器和OBC
- 无线充电
- 智能玻璃模块
- 两轮车/三轮车牵引驱动器与电池组
- 电动助力转向系统 (EPS)
- 储能系统
- 电池测试设备
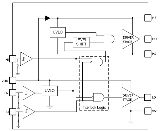
功能框图
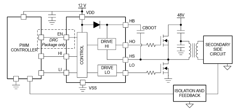
典型应用图
发布日期: 2025-10-09
| 更新日期: 2025-11-19
