UCC27444/UCC27444-Q1在INx输入端可以处理-5V电压,这在有适度接地反弹的系统中提高了鲁棒性。输入可连接到大多数控制器的输出,实现最大程度的控制灵活性。独立使能信号支持独立于主控制逻辑控制功率级。如果出现系统故障,栅极驱动器可以通过将使能信号拉低来实现快速关闭。许多高频开关电源在功率器件的栅极处都会出现噪声,这可能会导致驱动器发生故障,并将噪声注入栅极驱动器的输出引脚。该器件的反向电压能力和瞬态反向电流能力,使其能够耐受功率器件或脉冲变压器栅极上的噪声,避免驱动器发生故障。
Texas Instruments UCC27444/UCC27444-Q1还具有低电压运行和上电复位 (POR) 功能,提高了系统的鲁棒性。当没有足够的偏置电压来完全增强功率器件时,强大的内部下拉MOSFET让栅极驱动器输出保持低电平。
特性
- 每通道峰值拉电流和灌电流:4A(典型值)
- INA和INB输入引脚能够承受-5V的电压
- 绝对最大VDD 电压:20V
- 宽VDD 工作范围:4.5V至18V
- 两个独立的栅极驱动通道
- 各输出有独立的使能功能
- 快速传播延迟(典型值为18ns)
- 快速上升和下降时间(典型值分别为11ns和7ns)
- 两个通道间典型延迟匹配:1ns
- SOIC-8和VSSOP-8 PowerPAD™封装选项
- 工作结温范围:-40°C至125°C
应用
- 开关电源 (SMPS)
- 功率因数校正 (PFC) 电路
- 直流/直流转换器
- 交流逆变器和VF驱动器
- 微型逆变器
- 直流快速充电站
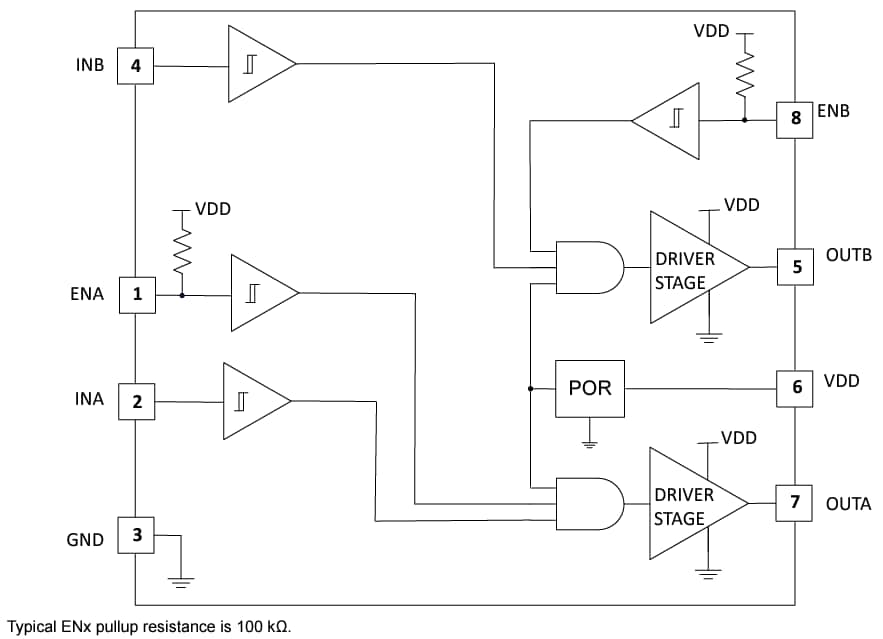
功能框图
发布日期: 2024-01-19
| 更新日期: 2024-04-01

