特性
- SOT23-6封装
- 光电耦合反馈实现高达1%调节
- 精确的电流限制以及过载超时保护和延迟断续响应
- 谐振环谷值开关运行,达到最高总体效率
- 开关频率:80kHz(最大值)
- 具有频率抖动特性,确保符合EMI标准
- 针对MOSFET的钳制栅极驱动输出
- 超低启动电流和较大VDD滞后
- 大值启动电阻器
- 低偏置电容
- 故障保护
- 输入低线路
- 输出过压
- 过流
- 短路
应用
- 工业和医疗交流-直流电源
- 智能电表
- 偏置电源,用于UPS、服务器PSU等
- 电源,用于电缆调制解调器、电视、机顶盒和无线路由器
- 电器用交流-直流电源
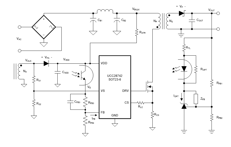
框图
发布日期: 2018-07-17
| 更新日期: 2022-12-16

