通过先进的自动调谐技术、自适应死区优化以及可变开关频率控制规律,在宽工作范围为这些控制器实现零电压开关 (ZVS)。通过自适应多模控制(根据输入和输出情况改变运行),UCC28780实现高效率,同时减少噪声。可变开关频率高达1MHz,设有准确的可编程过功率保护(在宽线路范围为热设计提供稳定功率),可进一步缩小无源元件的尺寸,提高功率密度。
特性
- 主FET的全部和部分零电压开关 (ZVS),带自适应控制功能
- 可编程计时,用于外部Si或GaN FET
- 高达1MHz的开关频率
- 可编程自适应突发控制和待机模式,用于轻负载效率,具有输出纹波低和可闻噪声降低等特点
- 掉电检测,无直线感应
- 准确的可编程过功率保护 (OPP) ,以支持峰值功率模式
- 故障保护:过热、输出过压、输出短路、过流和引脚故障
- 直连光耦合器基反馈,实现动态可扩展输出电压
- 内部软启动
- NTC热敏电阻连接外部使能
应用
- 高密度交流-直流适配器,用于笔记本电脑、平板电脑、电视、机顶盒和打印机
- USB供电、直连、快速移动充电器
- 交流-直流或直流-直流辅助电源
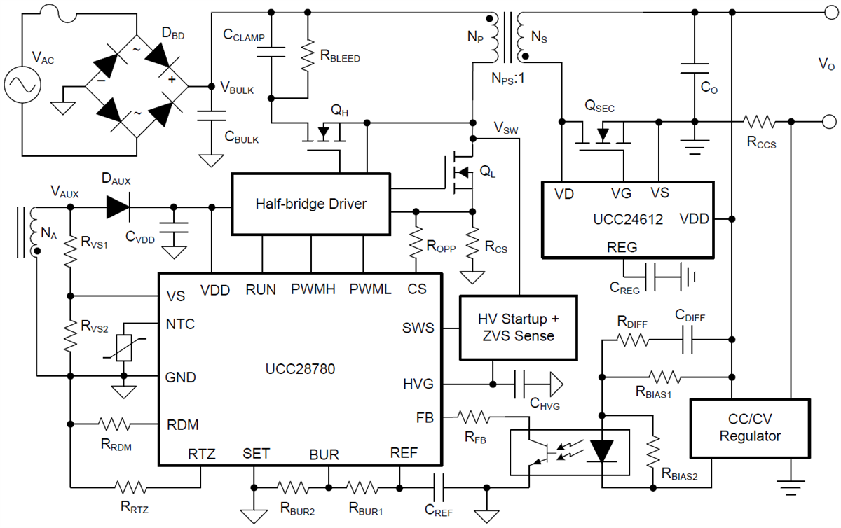
简化示意图
发布日期: 2018-04-09
| 更新日期: 2025-07-03

