通过ZVS自适应死区时间控制,可最大限度地降低开关损耗和EMI。该设计使控制器在整个工作范围内具有极高的转换效率。可编程自适应突发模式 (ABM) 可在控制器进入和退出待机模式时灵活控制,从而在轻负载和无负载条件下优化待机功耗。ABM还有助于减少纹波,最大限度地降低可闻噪声。该控制器提供多种保护模式,具有自动重启(重试)响应。Texas Instruments UCC28781-Q1器件符合汽车应用类AEC-Q100认证。
特性
- 开关频率:>500kHz
- 峰值效率:>93%
- 待机功率:<45mW
- 自适应控制,用于零电压开关 (ZVS) 和死区时间优化
- EMI频率抖动,无需在瞬态响应或可闻噪声之间平衡
- 可编程自适应突发模式 (ABM),具有内部补偿功能
- X电容放电能力
- 过热、过压、输出短路、过流、过功率和引脚故障保护
- 自动恢复故障响应
- 4mm × 4mm、24引脚、QFN封装
应用
- 条形音箱
- 智能扬声器
- 商户网络和服务器PSU
- 家电电池充电器
- 商用电池充电器
- 工业交流-直流电源
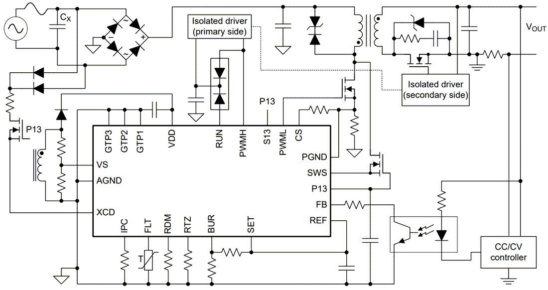
简化应用
发布日期: 2022-04-12
| 更新日期: 2023-02-14

