自适应突发模式 (ABM) 与低功耗模式 (LPM) 和待机功率模式 (SBP) 相结合,可提高轻负载效率,同时降低纹波和可闻噪声。Texas Instruments UCC28782还集成了X-Cap放电功能,可在断电时对残余输入电压进行放电。UCC28782具有多种保护模式,并可根据应用需求进行重试或提供闭锁响应。
特性
- 有源钳位可回收漏感能量
- 自适应控制,实现快速零电压开关 (ZVS) 跟踪和死区时间优化
- 集成开关偏置稳压器,通过一个辅助绕组实现USB Type-C™ PD宽输出电压范围
- EMI频率抖动,无需在瞬态响应或可闻噪声之间平衡
- 动态偏置电源管理,用于数字隔离器和GaN驱动器
- 可编程自适应突发模式 (ABM),具有内部补偿功能
- 有源X电容器(X-cap)输出放电
- 过热、过压、输出短路、过流、过功率和引脚故障保护
- 自动恢复和群组闩锁故障选项,具有快速闩锁复位功能
- 4x4-mm 24引脚QFN封装
应用
- 高密度Type-C™ PD适配器,用于笔记本电脑、平板电脑、电视、机顶盒和打印机
- USB供电和手机快速充电器
- 交流-直流或直流-直流辅助电源
- 音频音响和智能扬声器
- 电动工具和电动自行车用电池充电器
- USB壁式插座
- LED照明
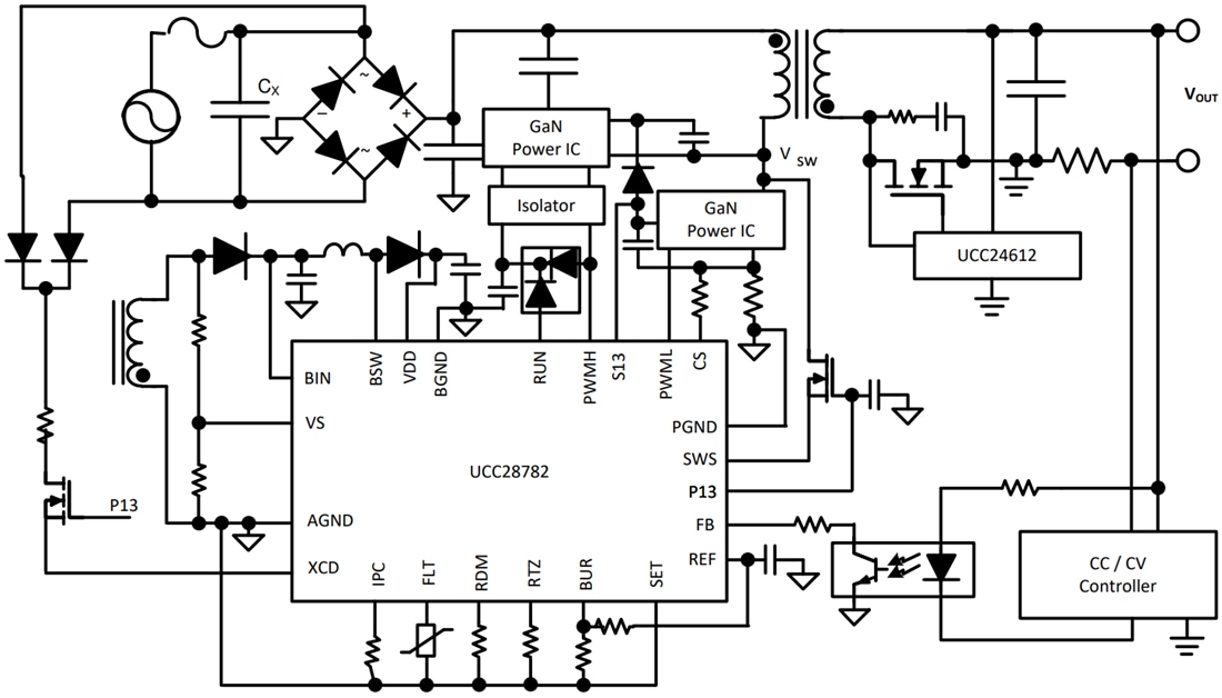
简化示意图
发布日期: 2020-08-24
| 更新日期: 2024-08-16

