Texas Instruments UCC28910 高压反激式开关
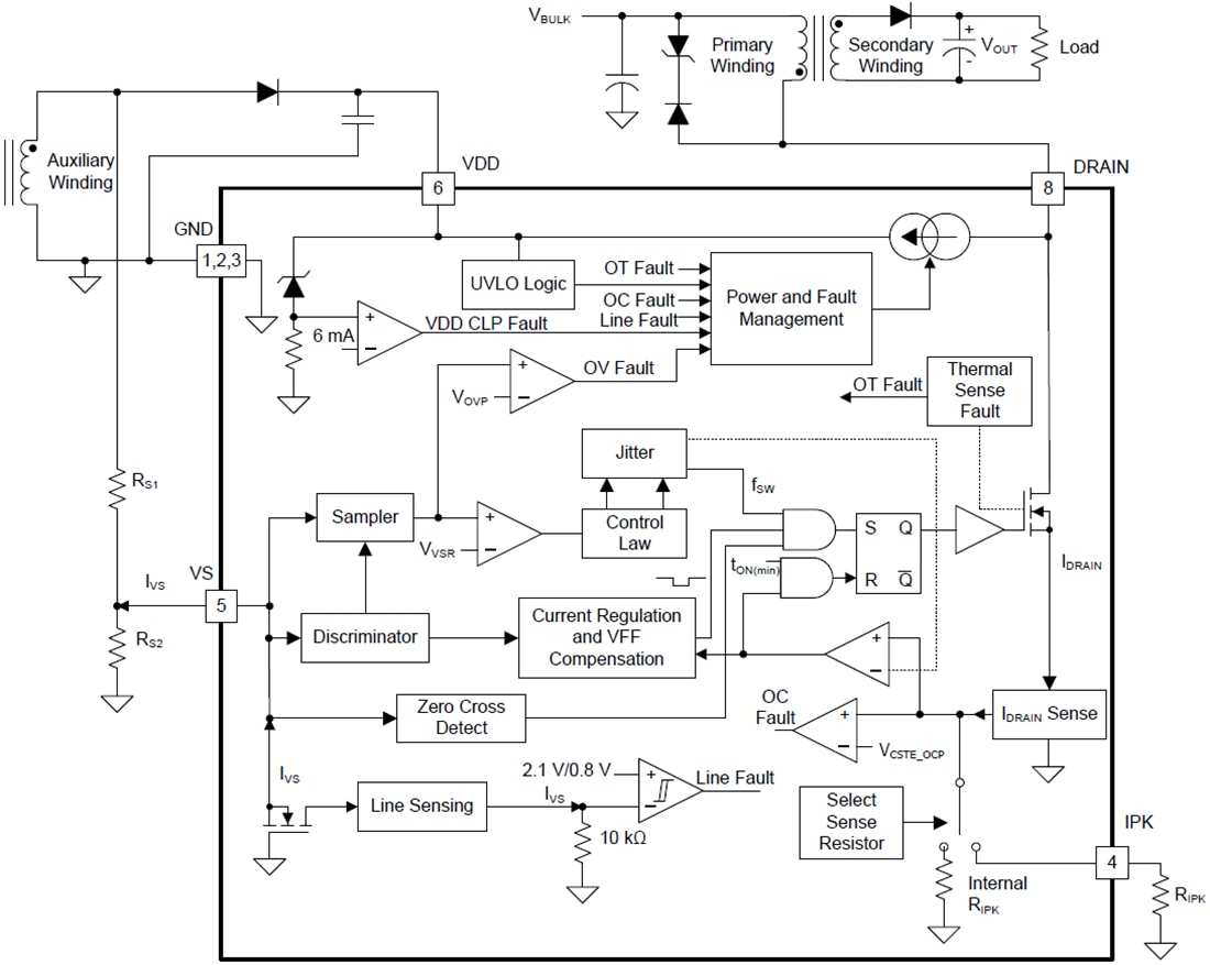
德州仪器 UCC28910 高压反激式开关专门用于隔离反激式电源,在无需光耦合器的情况下提供输出电压和电流调节。该器件内有一个 700V 功率场效应晶体管 (FET) 和控制器,此控制处理来自辅助反激式绕组以及功率 FET 的运行信息,以提供精准的输出电压和电流控制。集成高压电流源(用于启动)在器件运行期间被关闭,控制器流耗可动态调节,从而实现极低的待机功率。UCC28910 内的控制算法与开关频率和峰值初级电流调制组合在一起,可满足或超过适用标准的运行功效要求。具有谷值开关的断续传导模式 (DCM) 用于减少开关损耗。最大开关频率为 115kHz。保护特性有助于在整个运行范围内限制二次和一次元件应力水平。特性
- Constant-Voltage (CV) and Constant-Current (CC) Output Regulation Without Optical-Coupler
- ±5% Output Voltage Regulation Accuracy
- ±5% Output Current Regulation With AC Line and Primary Inductance Tolerance Compensation
- 700V Start-Up and Smart Power Management Enable Best-in-Class <30mW Standby Power
- 115kHz Maximum Switching Frequency Enables High-Power Density Designs
- Valley Switching and Frequency Dithering to Ease EMI Compliance
- Thermal Shut Down
- Low Line and Output Over-Voltage Protection
应用
- Home and Building Automation
- Power Metering Bias
- Bias Power for Smoke Alarm, Fire Alarm, and Thermostat
- Wall Adapters, Chargers for Mobile Phones
- Smart plug, IoT, MCU, and WiFi Power
- Aux power for TV, Server, White Goods
- LED Lighting
Datasheets
Functional Block Diagram
发布日期: 2014-09-08
| 更新日期: 2022-03-11
