Texas Instruments UCC57102Z/UCC57102Z-Q1低侧栅极驱动器
Texas Instruments UCC57102Z/UCC57102Z-Q1低侧栅极驱动器设计用于驱动MOSFET、碳化硅 (SiC) MOSFET和IGBT电源开关,具有3A峰值拉电流和3A峰值灌电流。该单通道高速驱动器具有最先进的去饱和检测时间和低压侧DSP/MCU故障报告功能。UCC57102Z-Q1驱动器具有出色的轨到轨驱动和输出瞬态处理能力(得益于反向电流)。 该驱动器还具有3 A典型峰值驱动强度,可在输入端处理-5 V电流。UCC57102Z/UCC57102Z-Q1驱动器符合汽车应用类AEC-Q100认证。该驱动器用于PTC加热器、牵引逆变器、电机驱动器和辅助子系统中。 UCC57102Z-Q1器件符合汽车应用类AEC-Q100标准。特性
- 符合AEC-Q100标准的汽车应用 (UCC57102Z-Q1)
- 典型输出电流:3A(灌电流)、3A(拉电流)
- DESAT保护,带可编程延迟
- 传播延迟:26 ns(典型值)
- 发生故障时软关断
- 绝对最大VDD 电压:30V
- 输入和使能引脚,可承受高达-5V电压
- 严格的欠压锁定阈值,实现偏置灵活性
- 具有热关断功能的自保护驱动器
- 宽偏置电压范围
- 采用5 mm x 4 mm SOIC-8封装
- 工作结温范围:-40 °C至150 °C
应用
- HEV/EV PTC加热器
- 牵引逆变器
- 住宅电动汽车充电器
- 电机驱动器
- HVAC压缩机
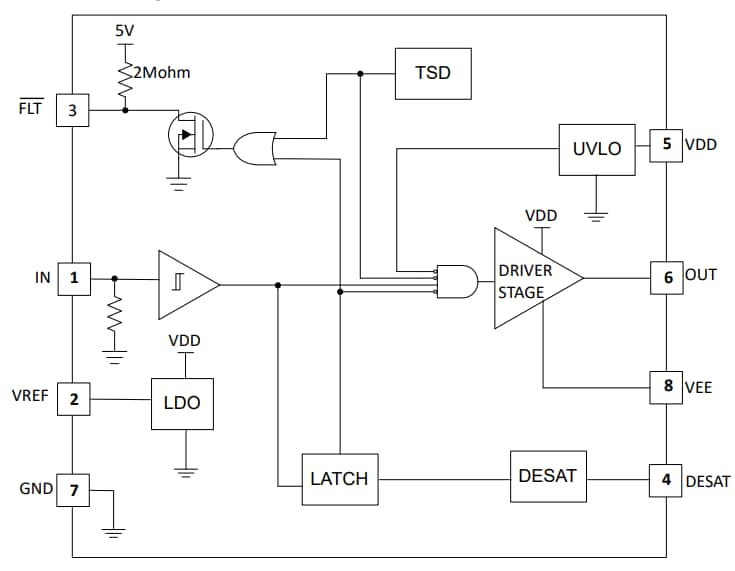
功能框图
简化应用方框图
其他资源
发布日期: 2025-01-17
| 更新日期: 2025-05-06
