Texas Instruments UCC5710x/UCC5710x-Q1低侧栅极驱动器
Texas Instruments UCC5710x/UCC5710x-Q1高速低侧栅极驱动器是单通道、高性能、低侧IGBT/SiC栅极驱动器,适用于PTC加热器、牵引逆变器、有源放电电路和其他辅助子系统等大功率汽车应用。它提供的保护功能包括欠压锁定 (UVLO)、退饱和保护 (DESAT)、故障报告和热关断保护。UCC5710x/UCC5710x-Q1的典型峰值驱动强度为 3A,它可以在其输入端上处理 –5V电压,从而提高了具有适度接地弹跳的系统的稳健性。输入端可连接到大多数控制器输出端,以实现最大的控制灵活性,并且不受电源电压的影响。根据不同的引脚配置,UCC5710xB/UCC5710xB-Q1 中提供的宽电压范围偏置电源可用于双极性电压。UCC5710xB/UCC5710xB-Q1可提供精确的5V输出。Texas Instruments UCC5710x-Q1器件符合汽车应用类AEC-Q100标准。特性
- 典型3A灌电流,3A拉电流输出
- DESAT保护,带可编程延迟
- 发生故障时软关断
- 最大VDD 绝对电压:30V
- 输入和使能引脚能够承受高达-5V
- UVLO阈值小,实现偏置灵活性
- 25ns典型传播延迟
- 具有热关断功能的自保护驱动器
- 宽偏置电压范围
- 采用5 mm × 4 mm SOIC-8封装
- 工作结温范围:-40 °C至+150 °C
应用
- HEV/EV PTC加热器
- 牵引逆变器
- 住宅电动汽车充电器
- 电机驱动器
- HVAC压缩机
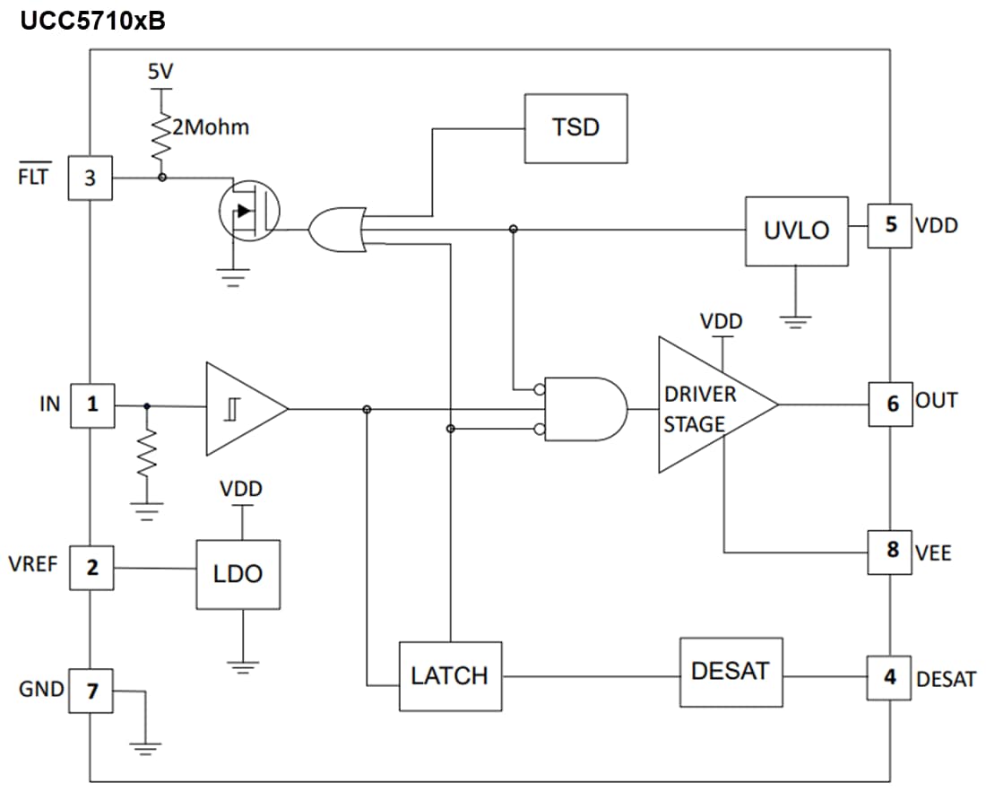
简化框图
发布日期: 2024-08-14
| 更新日期: 2025-06-13
