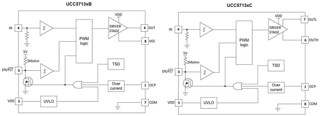
Texas Instruments UCC5713x通过OCP引脚提供过流保护。当OCP引脚检测到过流信号时,内部电路会将EN/FLT引脚拉低,以报告故障并强制将OUT置于低电平状态。为使驱动器正常运行,需在EN/FLT上配置外部上拉电路。将EN/FLT拉低将使驱动器进入禁用状态。此外,EN/FLT还可报告VDD欠压锁定(UVLO)和过热等故障。UCC5713x为SiC和IGBT应用提供了8V和12V UVLO选项。
特性
- 典型输出电流能力:灌电流3A,拉电流3A
- 过流保护(OCP)阈值:500mV
- 用于故障输出和使能的单引脚
- 可编程故障清除时间与过流检测响应时间
- 绝对最大VDD电压:30V
- 精密的UVLO阈值,提供偏置灵活性
- 传播延迟:26 ns(典型值)
- 自保护驱动器,具有热关断功能(180°C时关断)
- 提供5 mm x 4 mm SOIC-8封装
- 工作结温范围:–40°C至150 °C
应用
- 数控功率因数校正(PFC)
- 空调
- 家用电器
- 电机驱动器
- 通用低侧栅极驱动器,适用于单端拓扑结构
功能框图
发布日期: 2025-12-12
| 更新日期: 2025-12-24

