Texas Instruments UCC5870-Q1 IGBT/SiC MOSFET栅极驱动器
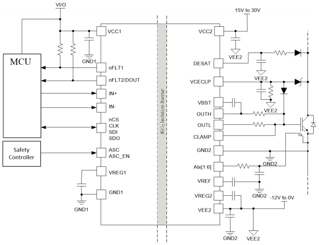
Texas Instruments UCC5870-Q1 IGBT/SiC MOSFET栅极驱动器是一款功能安全兼容、隔离、高度可配置的单通道栅极驱动器,设计用于驱动EV/HEV应用中的大功率SiC MOSFET和IGBT。功率晶体管保护,例如基于分流电阻器的过流、基于NTC的过热和DESAT检测,包括这些故障时的可选软关断或两级关断。为了进一步减小应用尺寸,Texas Instruments UCC5870-Q1在开关时集成了4A有源米勒钳位,在驱动器断电时集成了有源栅极下拉功能。集成的10位ADC支持监控多达六个模拟输入和栅极驱动器温度,从而增强系统管理。集成诊断和检测功能,简化ASIL-D兼容系统的设计。这些特性的参数和阈值可通过SPI接口进行配置,因此该器件几乎可以与任何SiC MOSFET或IGBT搭配使用。特性
- 分离输出驱动器提供15A峰值拉电流和15A峰值灌电流
- 可调“动态”栅极驱动强度
- 互锁和击穿保护,具有150ns(最大值)传播延迟和可编程最小脉冲抑制
- 一次侧和二次侧有源短路 (ASC) 支持
- 可配置功率晶体管保护
- 基于DESAT的短路保护
- 基于分流电阻的过流和短路保护
- 基于NTC的过热保护
- 功率晶体管故障时可编程软关断 (STO) 和两级关断 (2LTOFF)
- 集成诊断:可提供文档,帮助高达ASIL-D的ISO26262系统设计
- 内置自检 (BIST),用于保护比较器
- IN+至晶体管栅极路径完整性
- 功率晶体管阈值监控
- 内部时钟监控
- 故障报警 (nFLT1) 和警告 (nFLT2) 输出
- 集成4A有源米勒钳位或可选外部驱动,用于米勒钳位晶体管
- 先进的高压钳位控制
- 内部和外部电源欠压和过压保护
- 有源输出下拉和默认低输出,电源或浮动输入低
- 驱动器裸片温度检测和过热保护
- 共模瞬态抑制 (CMTI):100kV/µs(最小值,VCM=1000V时)
- 基于SPI的设备重新配置、验证、监控和诊断
- 集成10位ADC,用于功率晶体管温度、电压和电流监控
- 认证
- 符合UL1577标准且长达1分钟的3750VRMS 隔离(计划)
应用
- 大功率IGBT和SiC MOSFET
- HEV和EV牵引逆变器
- HEV和EV电源模块
简化示意图
发布日期: 2021-01-12
| 更新日期: 2025-03-06
