Texas Instruments UCC5871-Q1 IGBT/SiC MOSFET栅极驱动器
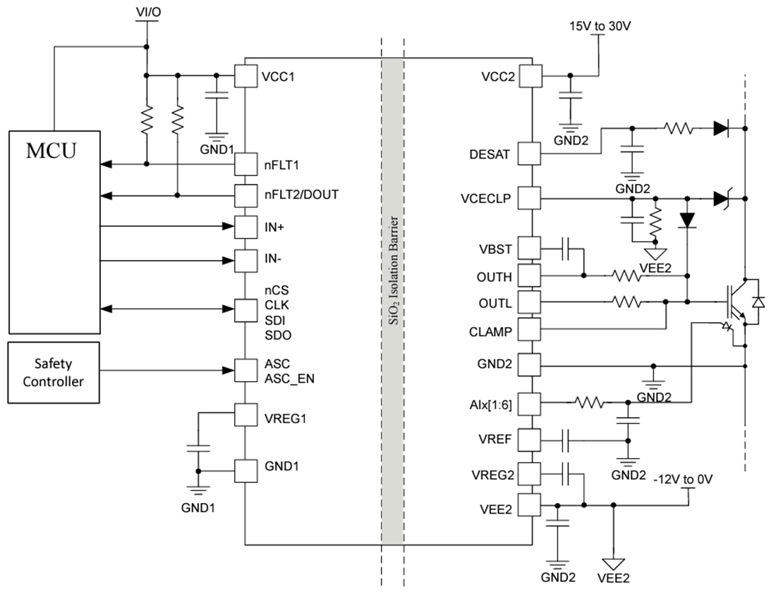
Texas Instruments UCC5871-Q1 IGBT/SiC MOSFET栅极驱动器是一款隔离式、高度可配置的单通道栅极驱动器,设计用于驱动EV/HEV应用中的大功率SiC MOSFET和IGBT。功率晶体管保护,如基于分流电阻器的过流、基于NTC的过热和DESAT检测,包括在这些故障期间可选择的软关断或两级关断。–为了进一步减小应用尺寸,Texas Instruments UCC5871-Q1在开关期间集成了4A有源米勒钳位,在驱动器断电时集成了有源栅极下拉。集成的10位ADC支持监控多达六个模拟输入和栅极驱动器温度,从而增强系统管理。集成诊断和检测功能,简化系统设计。这些特性的参数和阈值可通过SPI接口进行配置,因此该器件几乎可以与任何SiC MOSFET或IGBT搭配使用。特性
- 分离输出驱动器提供30A峰值拉电流和30A峰值灌电流。
- 互锁和击穿保护,具有150ns(最大值)传播延迟和可编程最小脉冲抑制
- 一次侧和二次侧有源短路 (ASC) 支持
- 可配置功率晶体管保护
- 基于DESAT的短路保护
- 基于分流电阻的过流和短路保护
- 基于NTC的过热保护
- 功率晶体管故障时可编程软关断 (STO) 和两级关断 (2LTOFF)
- 集成的诊断
- 内置自检 (BIST),用于保护比较器
- IN+至晶体管栅极路径完整性
- 功率晶体管阈值监控
- 内部时钟监控
- 故障报警 (nFLT1) 和警告 (nFLT2) 输出
- 符合功能安全标准
- 开发用于功能安全应用
- 可提供文档,协助ISO 26262系统设计(高达ASIL D)
- 集成4A有源米勒钳位或可选外部驱动,用于米勒钳位晶体管
- 先进的高压钳位控制
- 内部和外部电源欠压和过压保护
- 有源输出下拉和默认低输出,电源或浮动输入低
- 驱动器裸片温度检测和过热保护
- 共模瞬态抑制 (CMTI):100kV/µs(最小值,VCM=1000V时)
- 基于SPI的设备重新配置、验证、监控和诊断
- 集成10位ADC,用于功率晶体管温度、电压和电流监控
应用
- HEV和EV牵引逆变器
- HEV和EV电源模块
简化示意图
发布日期: 2023-03-02
| 更新日期: 2025-03-06
