TI UCCx8C5x/UCCx8C5x-Q1电流模式PWM控制器采用8引脚 VSSOP (DGK) 和 8引脚SOIC (D) 封装。
特性
- 支持Si和SiC MOSFET应用的欠压锁定选项
- 1MHz最大固定频率运行
- 50μA启动电流,最大75μA
- 1.3mA的低工作电流(fOSC =52kHz时)
- 快速35ns逐周期过电流限制
- ±1A峰值驱动电流
- 轨至轨输出
- 25ns上升时间
- 20ns下降时间
- 绝对最大电压:30V VDD
- ±1%精确2.5V误差放大器基准
- 引脚对引脚兼容并可直接替代 UCCx8C4x
- 具有功能安全能力
- 可提供相关文档以帮助功能安全系统设计
- 符合AEC-Q100标准,具有以下特性 (-Q1)
- 器件温度等级1:-40°C至+125°C
- 器件HBM分类等级2:±2kV
- 器件CDM分类电平等级C4B:750V
应用
- 通用单端DC-DC或离线隔离功率转换器
- 太阳能电源逆变器、电机驱动器和能量存储器的辅助电源
- 电动汽车充电站的隔离电源
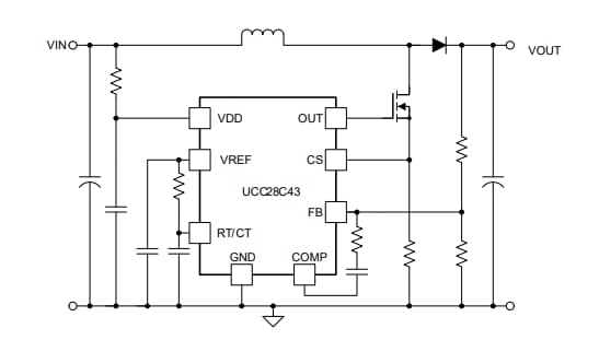
简化应用
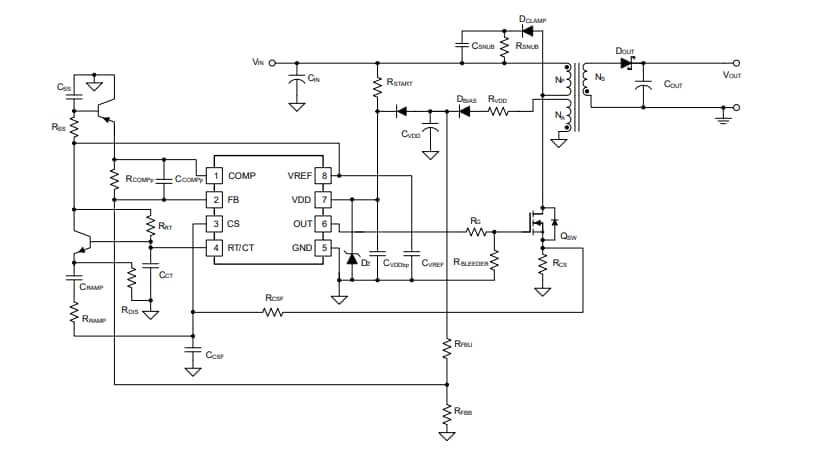
典型的汽车应用
发布日期: 2022-12-23
| 更新日期: 2023-04-25

