特性
- 用户可选:电流或电压输出
- VOUT:±10V(±20V电源时高达±17.5V)
- IOUT:±20mA (线性高达±24mA)
- 40V电源电压
- 诊断特性
- 短路或开路故障指示灯引脚
- 散热保护
- 过流保护
- 不需要分流
- 输出禁用,用于单输入模式
- 独立驱动器和接收器通道
- 设计用于Testability™
应用
- 电机驱动模拟输出:4-20mA和±10V
- PLC输出可编程驱动器
- 工业十字形连接器
- 工业高压I/O
- 三线传感器电流或电压输出
- 两线和四线电压输出:±10V
Additional Resources
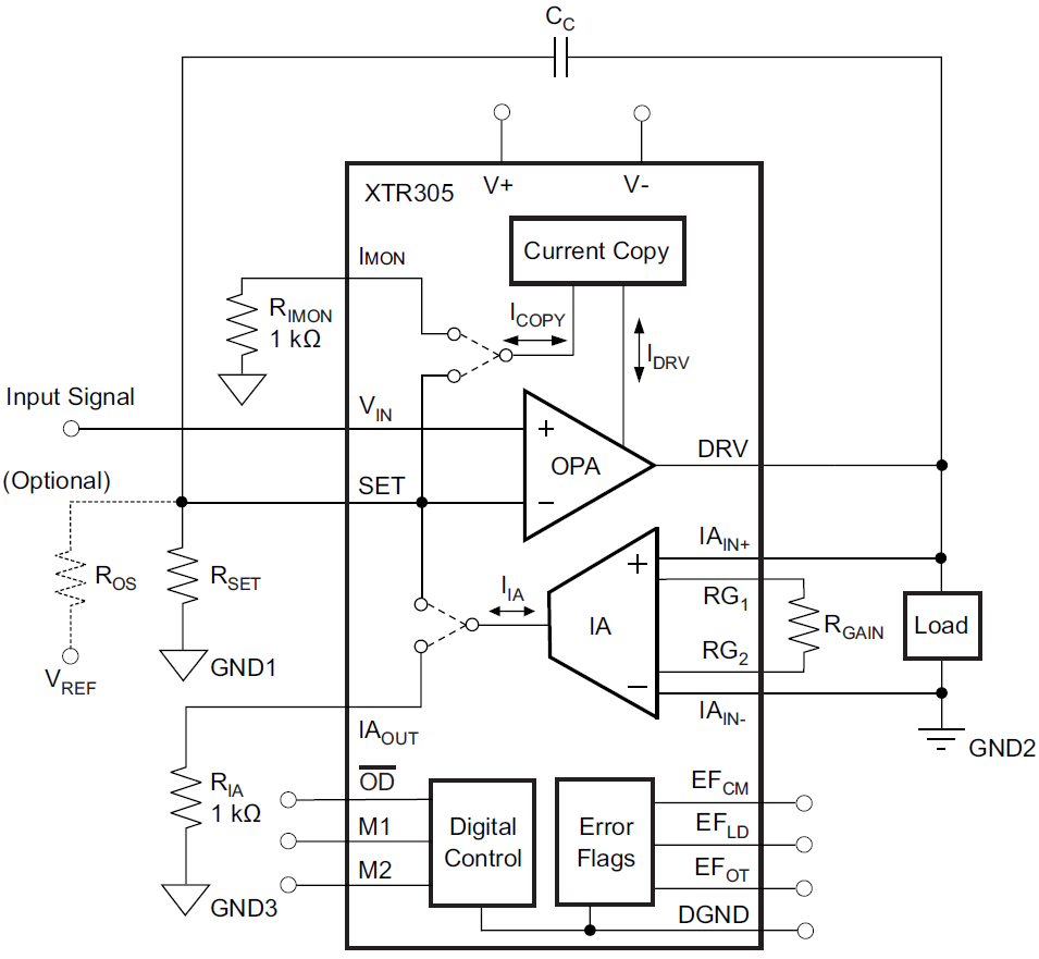
典型应用
发布日期: 2018-06-13
| 更新日期: 2023-10-30

