特性
- 低静态偏置电流:IB = 0.34μA(典型值)(在IOUT = 0mA,输出电压高达1.5V时)
- 高纹波抑制比:70dB(0.8V输出时)
- 快速负载瞬态响应:-51/+36mV(在0.8V输出,IOUT = 1mA⇔50mA时)
- 低压差电压
- VDO=206mV(典型值,3.3V输出,IOUT=300mA时)
- 宽范围输出电压系列(VOUT=0.8V至5.0V)
- 高VOUT精度:±1.0% (1.8V≤VOUT)
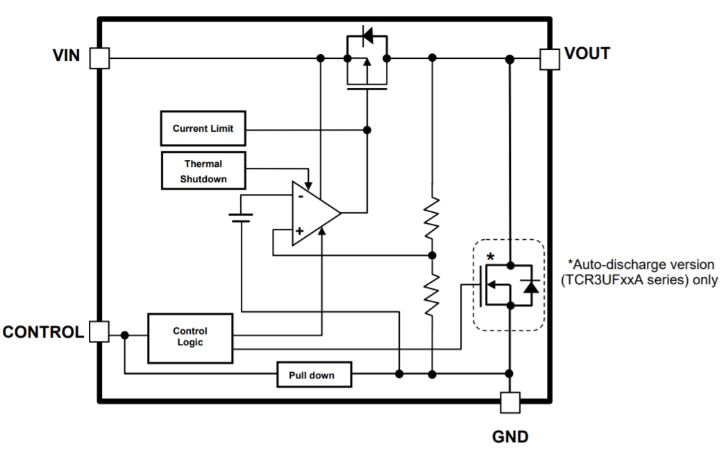
- 自动放电(TCR3UFxxA系列)/非放电(TCR3UFxxB系列)系列
- 过流保护
- 热关断
- 降低涌入电流
- CONTROL和GND之间的下拉连接
- 可以使用陶瓷电容器(CIN=1μF,COUT=1μF)
- 通用封装SMV (SOT-25) (SC-74A)
应用
- 便携式应用
- 物联网设备
- 可穿戴设备
框图
发布日期: 2020-10-14
| 更新日期: 2024-11-25
