Vishay 3kW双向直流/直流转换器参考设计
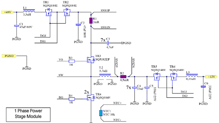
Vishay 3kW双向直流/直流转换器参考设计具有六个模块化功率级,每个功率级支持500W的功率。可扩展的3kW 48V/12V双向直流/直流转换器设计用于利用带散热器的绝缘金属基板(IMS)来实现功率级。标准FR4控制器板安装在顶部,包括六个功率级。 随着双板网系统(同时配备12V和48V总线的汽车)的普及,大功率双向48V至12V直流/直流转换器已成为当今汽车结构的关键构件。’ 为了优化车辆的整体效率,必须根据车辆的电气需求和电池健康状况,在12V和48V电池之间向任何一个方向传输能量。’ 通常,转换器设计无法在宽功率范围内以最大效率运行。然而,Vishay的这一参考设计采用六个模块化功率级,每个功率级可支持500W的功率。特性
- 利用带散热器的绝缘金属基板 (IMS) 作为功率级
- 标准FR4控制器板安装在顶部
- 六个模块化功率级,每个功率级支持500W的功率
原理图
视频
3D图片
其他资源
发布日期: 2023-07-18
| 更新日期: 2023-08-08
