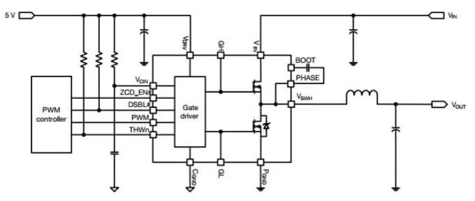
SiC6xx集成了先进的MOSFET栅极驱动器集成电路,具有大电流驱动能力、自适应死区时间控制、集成式自举肖特基二极管、在结温过高时向系统发出警报的过热报警 (THWn),以及提高轻负载效率的零电流检测功能。该驱动器还兼容各种PWM控制器并支持3.3V (SiC620A) / 5V (SiC620) 的三态PWM逻辑。
SiC652和SiC657集成式功率级解决方案
SiC652和SiC657集成式功率级解决方案配备了针对19V输入级进行优化的功率MOSFET。这些功率级解决方案支持高达2MHz的高频操作能力。SiC652和SiC657解决方案具有支持三态和延迟功能的5V PWM逻辑。这些解决方案采用热增强型PowerPAK® MLP55-31L封装。SiC652和SiC657解决方案支持PS4模式,可降低系统待机状态下的功耗。SiC652功率级提供工作温度监测、保护功能和警告标志,可提高系统监测和可靠性。
特性
- SiC6xx集成了先进的MOSFET栅极驱动器集成电路,具有
- 大电流驱动能力
- 自适应死去时间控制
- 集成式自举肖特基二极管
- 过热报警 (THWn),在结温过高时会向系统发出警报
- 零电流检测功能,以提高轻负载效率
- 热增强型PowerPAK® MLP55-31L封装
- Vishay第四代MOSFET技术和集成肖特基二极管的低侧MOSFET
- 高达60A的连续电流
- 95%峰值效率
- 高达2MHz的高频操作
- 针对19V输入级进行优化的功率MOSFET
- 支持三态和延迟功能的3.3/5V PWM逻辑
- 零电流检测功能,以提高轻负载效率
- 低PWM传播延迟 (<20ns)
- 温度监测标志
- 禁用速度更快
- VCIN欠压锁定
应用
- 用于CPU、GPU和内存的多相VRD
- Intel IMVP-8 VRPower delivery - VCORE、VGRAPHICS、VSYSTEM AGENT Skylake和Kabylake平台 - 用于Apollo Lake平台的VCCGI
- 高达24V的电源轨输入DC/DC VR模块
典型应用框图
视频
发布日期: 2015-02-25
| 更新日期: 2024-11-19

