改进的电荷注入补偿设计可最大限度地减少开关瞬变。这些开关可处理高达±22V信号,具有30mA增强型连续电流。DG333A和DG333AL开关采用Vishay/Siliconix专有的HVSG-2 CMOS工艺制造而成,速度更高、功耗更低。外延层可防止锁闭。接通时,各开关在两个方向的导电性能相同。断开时,该开关可阻断高达电源电平的电压。
特性
- 轨到轨模拟信号范围
- 简单的逻辑接口
- 高精度和精度
- 最小瞬态
- 低失真
- 较低功耗
- 可靠性更优
- 先断后合开关操作
- 电源电压范围:±22V
- TTL 和 CMOS 兼容逻辑
- 低导通电阻:25Ω
- 通道间导通电阻匹配(<2Ω)
- 在模拟信号范围(Δ<3Ω)内具有平坦的导通电阻
- 低电荷注入:1pC
- 0.2nA的低漏电流
- 快速175ns开关
- 5 V 至 40 V 单电源操作
- ESD耐受:>2kV(符合3015.x标准)
- 低功耗:<1μA
- 最大电流:30mA(任何端子)
- 工作温度范围:-40 °C至+85 °C
- 20引脚塑料DIP、宽体SOIC或TSSOP封装选项
应用
- 音频开关
- 测试设备
- 便携式仪器
- 通信系统
- PBX、PABX
- 计算机外设
- 大容量存储系统
- 开关电容器网络
- 电池供电设备
框图/引脚配置
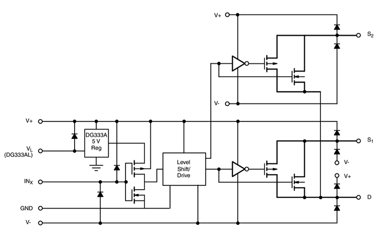
原理图
发布日期: 2024-11-22
| 更新日期: 2024-12-04
