Vishay Siliconix Si1865DDL Load Switch with Level-Shift

威世硅尼克斯 Si1865DDL 带电平移位的负载开关

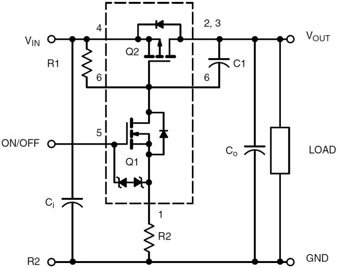
威世硅尼克斯 Si1865DDL 带电平移位的负载开关在单个 SC70-6 封装内包含了一个 p 和 n 沟道 MOSFET。低导通电阻 P 沟道 TrenchFET 经定制作为负载开关使用。N 沟道带外部电阻器,可用作电平移位器来驱动 P 沟道负载开关。N 沟道 MOSFET 带有 ESD 保护功能,可由低至 1.5V 的逻辑信号驱动。Si1865DDL 采用 1.8V 到 12V 供电线供电,可以高达 1.1A 电流驱动负载。

特点
  • 低 RDS(导通) TrenchFET®
  • 输入 1.8V 至 12V
  • 逻辑级控制 1.5V 至 8V
  • 薄型、小尺寸 SC70-6 封装
  • 输入开关上 2000V ESD 保护、VON/OFF
  • 可调节压摆率
应用
  • 带电平移位功能的负载开关
  • 压摆率控制
  • 便携式/消费设备
应用电路
Application Circuit
eNews
  • Vishay
发布日期: 2014-06-06 | 更新日期: 2022-03-11