Vishay SiC32309具有诸多特性,可简化系统设计。它提供了用于监控输出电流和裸片温度的集成解决方案,无需外部电流感应分流电阻器、功率MOSFET和热感应器件。SiC32309可检测功率FET栅极、源极、漏极短路条件以及向控制器提供的反馈。SiC32309可并联工作,用于大电流应用。
SiC32309设计采用PowerPAK MLP32-55。
特性
- 工作输入电压范围:4.5V至18V
- 保证最大输入容差:25V
- 最大输出电流:60A
- 集成开关,RDS(on) 低至0.6mΩ
- 内置MOSFET驱动器
- 集成电流检测和检测输出
- 单独的电流检测输出,用于编程过流值
- 内置软启动和插入延迟
- 输出短路保护
- 过热保护
- 内置保险丝健康诊断
- 故障状态报告
- 并联工作,用于更大电流应用
- 模拟温度报告
- 采用PowerPAK MLP32-55封装
应用
- 热插拔
- PC卡
- 磁盘驱动器
- 服务器
- 组网
典型应用电路
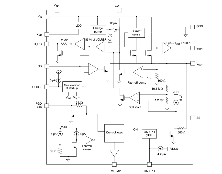
功能框图
发布日期: 2024-10-31
| 更新日期: 2025-01-20

