Vishay Semiconductors SiC653A 50 A VRPower®集成功率级
Vishay Semicductors SiC653A 50A VRPower® 集成功率级针对同步降压应用进行了优化,可提供大电流、高效率和高功率密度。Vishay Semiconductors SiC653A采用紧凑型5mm x 5mm MLP封装,可让稳压器每相提供高达50A的持续电流。SiC653A采用Vishay的第四代TrenchFET MOSFET技术,最大限度地降低了开关和传导损耗,从而实现了卓越的性能。其先进的栅极驱动器IC包括大电流驱动能力、自适应死区时间控制、集成自举肖特基二极管、用于温度监控的热警告 (THWn) 和零电流检测,以提高轻载效率。该驱动器支持三态脉宽调制 (PWM)、3.3V和5V 逻辑,并与各种PWM控制器兼容。特性
- 热增强型PowerPAK® MLP55-31L封装
- 第五代MOSFET技术和集成肖特基二极管的低侧MOSFET
- 提供超过50A的持续电流、70A峰值电流 (10ms) 和100A峰值电流 (10μs)
- 95% 峰值效率
- 高达 1.5 MHz 的高频操作
- 优化用于12V输入级的功率MOSFET
- 3.3V和5V PWM逻辑,具有三态和保持功能
- 零电流检测控制功能,可提高提高轻负载效率
- 低 PWM 传播延迟(<20 ns)
- 热监控标志
- 欠压闭锁保护
- 应用包括CPU、GPU和内存的多相VRD
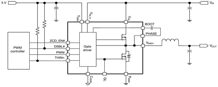
典型应用
发布日期: 2024-11-19
| 更新日期: 2024-12-16
