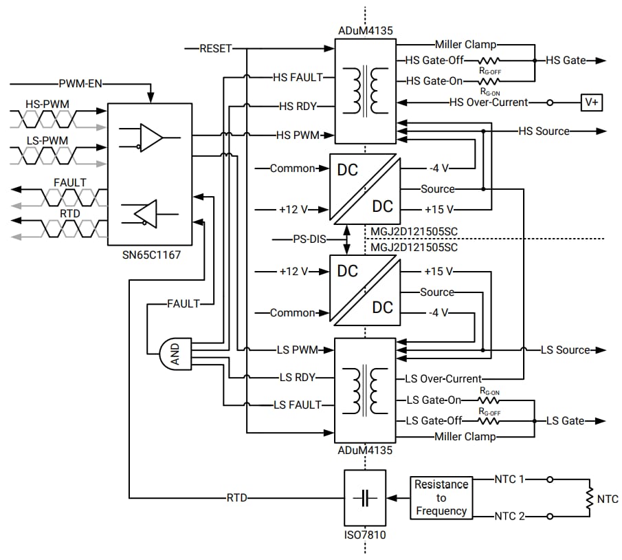
特性
- 优化用于Wolfspeed的高性能XM3碳化硅半桥功率模块
- 用户可配置的导通和关断栅极电阻,可优化开关损耗
- 板载过流、防击穿和反极性保护
- 差分输入可提高抗噪性
- 低隔离电容 (<5pF) 和100kV/µs共模瞬态抑制 (CMTI)
- LED故障和电源指示灯可提供即时视觉反馈
- 板载2W隔离式电源
- 带迟滞的一次侧OVLO和UVLO
- 隔离电压:1000V
- 输入电压:10.2V至13.2V
- 16引脚接口
- 输出峰值电流:10A
- 工作温度范围:–50°C至+85°C
框图
栅极驱动器接口
发布日期: 2019-07-03
| 更新日期: 2024-01-16

