Wolfspeed CGD15SG00D2栅极驱动器板

Wolfspeed/Cree CGD15SG00D2栅极驱动器板设计用于评估Cree第三代 (C3M™) 碳化硅MOSFET。CGD15SG00D2驱动器板具有爬电增强槽、2W隔离式电源、共模电感、5000VAC隔离等级光耦合器以及9mm爬电增强插槽。爬电增强槽位于PCB的逻辑侧和电源侧之间。CGD15SG00D2板提供开启和关闭信号,可通过单独的栅极开启和关闭电阻轻松实现优化。逻辑电源输入端的共模电感可提供增强的电磁干扰 (EMI) 抑制能力。

特性

  • 支持第三代 (C3M) 碳化硅MOSFET
  • 9mm爬电增强槽
  • 爬电增强槽
  • 5000VAC隔离等级的光耦合器
  • 2W隔离式
  • 共模电感器
  • 栅极信号可以通过单独的栅极开通和关断电阻优化

CGD15SG00D2栅极驱动器板框图

框图 - Wolfspeed CGD15SG00D2栅极驱动器板

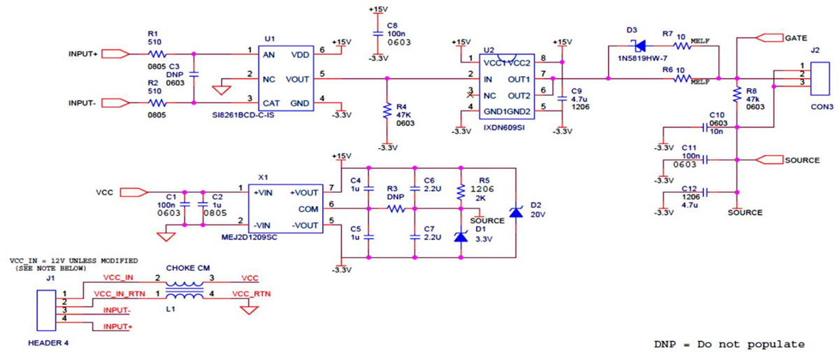
CGD15SG00D2栅极驱动器板示意图

原理图 - Wolfspeed CGD15SG00D2栅极驱动器板
发布日期: 2018-04-05 | 更新日期: 2025-01-16