Würth Elektronik MagI3C电源参考设计评估板
Würth Elektronik MagI3C电源参考设计评估板设计用于演示如何使用 MagI3C电源模块构建可调节电流源/电压源。该板基于MagI3C可变降压稳压器模块 (VDRM),具有两个额外控制环路。MagI3C电源参考设计用于需要可调电源的应用。一方面,该板可以生成恒定电压,最大电流可调节。另一方面,该板可设置为生成恒定电流,最大电压可调节。MagI3C电源参考设计能够在两种工作模式下将输出电压设置为0V至15V,将电流设置为0A至2.5A。当设置可调节输出电流限制时,电源模块变为恒定电流源,或用作具有用户定义电流限制的电流源。该板包括LED,可指示电流调节模式、电压调节模式和缺少输出电压。MagI3C电源参考设计可将调节点从MagI3C电源模块转移到负载上。这有助于在远点调节电压,而输出电压则可适应电源线路上的压降。MagI3C电源参考设计可用作铅、NiCd、NiMH或锂离子电池的电池充电器,也可用作白色、红外和UV电源LED的驱动器。
特性
- 输出开启/关闭机械开关
- LED绿色恒压指示灯
- LED红色恒流指示灯
- LED红色输出下降指示灯
应用
- 作为以下应用的电池充电器:
- 铅、NiCd、NiHM或锂离子电池
- 作为以下应用的驱动器:
- 白色、红外和UV电源LED
规范
- 输入电压范围:7V至36V
- 最大输入电压瞬变:45V
- 输出电压范围:0V至15V
- 输出电流限制:0A至2.5A
- 最大输出功率:37.5W
- 开关频率:1MHz
视频
框图
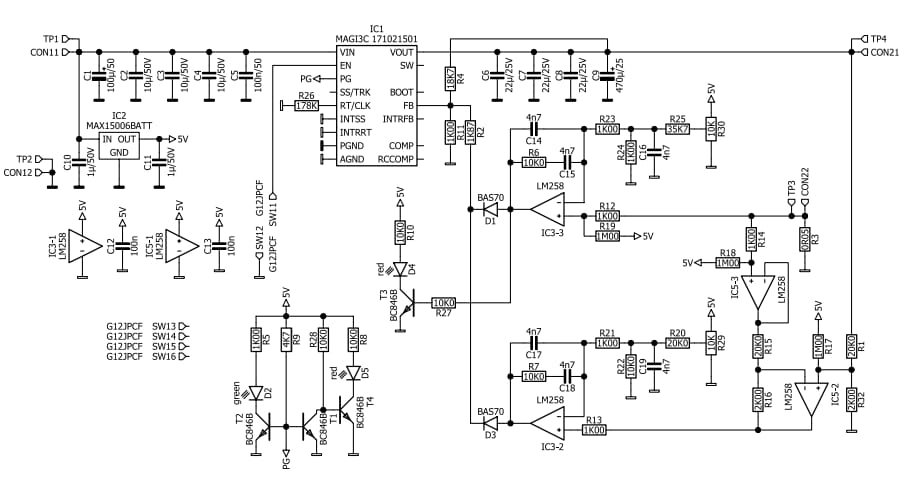
原理图
发布日期: 2019-09-20
| 更新日期: 2024-04-09
