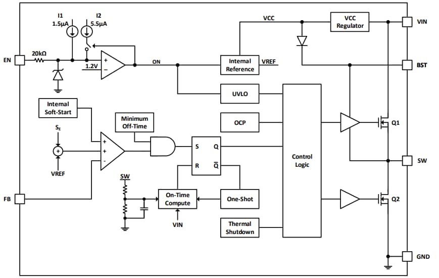
AP62300、AP62301和AP62300T同步降压转换器优化用于降低电磁干扰 (EMI)。这些器件采用专有的栅极驱动器方案,可在不影响MOSFET导通和关断时间的情况下抑制开关节点振铃,其降低MOSFET开关引起的高频辐射EMI噪声。
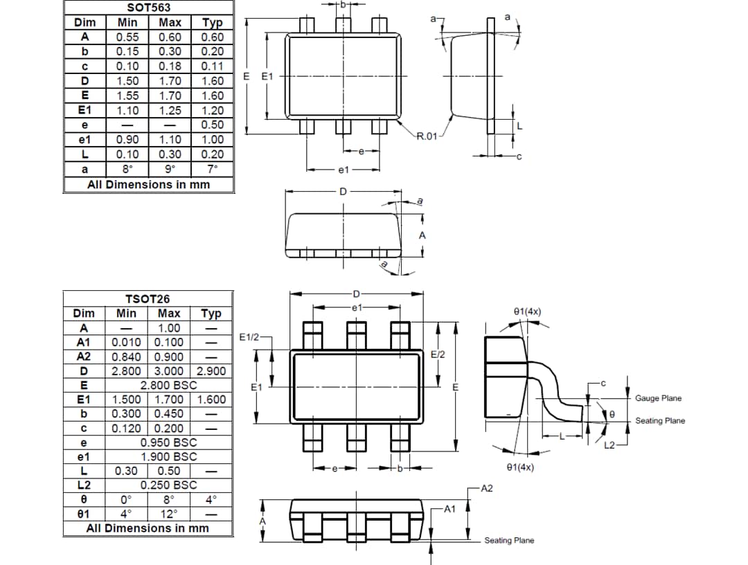
AP62300和AP62301采用SOT563和TSOT26封装。AP62300T采用TSOT26封装。这些器件完全符合欧盟指令2002/95/EC (RoHS)、2011/65/EU (RoHS 2)和2015/863/EU (RoHS 3)。
特性
- 宽输入范围(VIN):4.2V 至18.0V
- 输出电压(VOUT):0.8V至7V
- 3 A 的可持续输出电流
- 基准电压
- AP62300和AP62301:0.8V ±1% (TA=+25°C时)
- AP62300T:0.763V ±1% (TA = +25°C)
- 开关频率:750kHz (VIN = 12V, VOUT = 5V)
- 155 μA低静态电流(脉冲频率调制)
- 5mA轻负载时效率高达83%
- 采用专有的栅极驱动器设计,可显著降低EMI
- 保护电路
- 欠压闭锁 (UVLO)
- 逐周期谷限流
- 热关断
- 封装选项
- AP62300和AP62301:SOT563、TSOT26
- AP62300T:TSOT26
- 完全无铅,完全符合RoHS指令
- 无卤无锑的“绿色”器件
应用
- 5V和12V分布式电源总线供电
- 平板电视和显示器
- 机顶盒
- 消费电子产品
- FPGA、DSP和ASIC电源
- 白色家电和小家电
- 家庭音响
- 网络系统
- 通用负载点
功能框图
典型应用电路
封装外形
发布日期: 2020-06-17
| 更新日期: 2024-08-01

