PI6CG33x时钟发生器采用专有的PLL设计,可实现超低抖动,满足PCIe Gen1/Gen2/Gen3/Gen4/Gen5的要求。这些器件还通过SMBus支持50MHz、125MHz和133.33MHz以太网应用。PI6CG33x时钟发生器为每路输出提供可编程转换率和输出幅度,可灵活地简化电路板设计并实现最佳性能。这些器件还支持可选的扩频选项,以降低各种应用的EMI。
PI6CG33x时钟发生器采用紧凑、无铅、符合RoHS指令的薄型四方扁平无引线(TQFN)封装。
特性
- 3.3 V 电源电压
- 25MHz晶体/CMOS输入
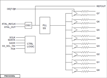
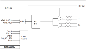
- 带片上终端的2路、4路、6路或8路差分低功耗HCSL输出
- 输出阻抗:85 Ω或 100Ω
- CMOS参考输出
- 针对各路输出的可编程转换率和输出振幅
- 差分输出阻断,直至锁定PLL
- 差分输出上的可选扩频:0%、-0.25%或-0.5%
- 搭接引脚或SMBus进行配置
- 差分输出至输出偏移:<50ps
- 工作温度范围:-40 °C至+85 °C
- 超低抖动输出
- <0.3ps RMS,SSC关闭
- <1.5ps RMS,SSC开启
- 差分逐周期抖动:<50ps
- 符合PCIe Gen1/Gen2/Gen3/Gen4/Gen5标准
- CMOS REFOUT相位抖动
- 封装选项
- TQFN-24,4mm x 4mm
- TQFN-32,5mm x 5mm
- TQFN-40,5mm x 5mm
- TQFN-48,6mm x 6mm
- 无铅,完全符合RoHS指令
- 无卤、无锑的绿色器件
应用
- 数据中心和服务器
- 存储
- 网络系统
- 交换机和路由器
数据手册
- 2路输出
- 6路输出
- 4路输出
- 8路输出
低功耗HCSL测试电路
CMOS REF测试电路
差分输出驱动LVDS
发布日期: 2020-02-10
| 更新日期: 2024-07-25

