为了满足时钟要求,EV76D05A板包含内部和外部两种时钟选项,还包含由板载PIC12F1822微控制器生成的可编程的1MHz时钟,使得开关频率可达500kHz。其他功能包括:输入、输出和时钟信号的连接器和测试点,以及板载或外部使能控制和内置过电流和过温保护。综合这些能力,使EV76D05A成为探索隔离式电源应用中MCP14T0517A/B器件性能的综合评估平台。
特性
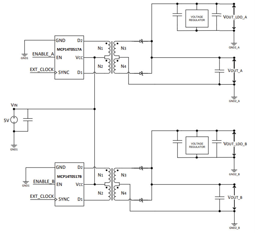
- 5V输入电压 (VCC)
- 5V典型稳压输出(VLDO_A和VLDO_B)
- 可达500mA输出电流(每个通道)
- 开关频率
- MCP14T0517A:150kHz
- MCP14T0517B:450kHz
- 与外部时钟信号同步
- 通过PIC12F1822微控制器生成高达1MHz的板载可编程时钟(实现高达500kHz的开关频率)
- MCP1727 LDO稳压器
- 板载/外部使能控制
- 过电流和过温保护
- 符合 RoHS 要求
应用
- 用于SiC/Si MOSFET和IGBT的隔离式电源
- 用于隔离式通信接口(CAN、LIN、USB等)的偏置发生器
- 用于隔离式传感 电路的偏置 发生器
套件内容
- MCP14T0517A/B评估板PCB (EV76D05A)
- 对板载微控制器进行编程的“.hex”文件,用于生成频率为1MHz的时钟信号
- 两根跳线
- 用户指南
框图
概述
发布日期: 2026-01-20
| 更新日期: 2026-02-02

