Microchip Technology MCP2561与MCP2562高速CAN收发器
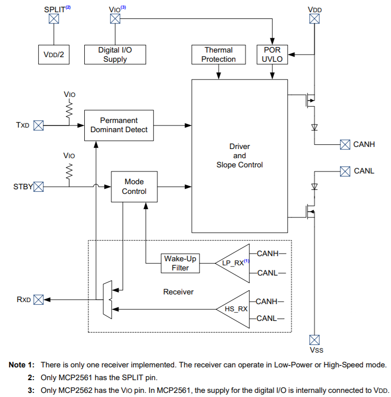
Microchip MCP2561与MCP2562高速CAN收发器是一款容错器件,可用作CAN协议控制器和物理双线CAN总线之间的接口。这两款器件为CAN协议控制器提供了差分收发功能,并且完全符合 ISO-11898-2和ISO-11898-5标准。MCP2561具有分路输出引脚,可使偏置分裂端接方案中的共模电压保持稳定。MCP2562具有一个VIO电源引脚,用于直接连接CAN控制器和MCU。Microchip MCP2561和MCP2562高速CAN收发器针对CAN FD(可调数据速率)进行了优化,可采用2、5、8Mbps工作模式。每个器件都符合汽车应用对高速 (1 Mb/s)、低静态电流、电磁兼容性 (EMC) 和静电放电 (ESD) 的要求。The Microchip Technology MCP2561 and MCP2562 High-Speed CAN Transceivers are available in compact 8-pin DFN, PDIP, and SOIC packages, ideal for space-constrained applications.
特性
- 支持高达8Mb/s的运行速度
- 符合ISO-11898-5标准物理层要求
- 符合AEC-Q100 0级要求
- 超低待机电流(典型值:5µA)
- VIO电源引脚 (MCP2562) 可直接连接到具有1.8V至5V I/O的CAN控制器和单片机
- SPLIT输出引脚 (MCP2561) 可使偏置分裂终端方案中的共模电压保持稳定
- CAN总线引脚在器件未上电时处于断开状态
- 接地故障检测
- VDD引脚上具有上电复位和欠压保护
- 防止因短路(正 / 负电池电压)而所造成的损坏
- 防止在汽车环境中出现瞬态高电压
- 自动热关断保护
- 适合12V和24V系统
- 采用差分总线,具有很强的抗噪特性
- CANH和CANL上具有高ESD保护,符合IEC61000-4-2 > 8kV (MCP2561/2) 或IEC61000-4-2高达±14kV (MCP2561/2FD) 的要求
- 采用PDIP-8L、SOIC-8L和3x3 DFN-8L服装
- 温度范围
- 扩展级:-40°C至+125°C
- 高温:-40°C至+150°C
应用
- Body electronics and lighting
- Automotive infotainment and cluster
- Hybrid, electric, and powertrain systems
- Industrial transportation
框图
发布日期: 2015-11-13
| 更新日期: 2022-03-11
