特性
- Optimized for CAN FD (Flexible Data rate) at 2, 5, and 8Mbps Operation
- Maximum Propagation Delay 120ns
- Loop Delay Symmetry -10%/+10% (2Mbps)
- Implements ISO-11898-2 and ISO-11898-5 Standard Physical Layer Requirements
- AEC-Q100 Grade 0
- Very Low Standby Current (5μA, typical)
- VIO Supply Pin to Interface Directly to CAN Controllers and Microcontrollers with 1.8V to 5.5V I/O
- SPLIT Output Pin to Stabilize Common Mode in Biased Split Termination Schemes
- CAN Bus Pins are Disconnected when Device is Unpowered
- An Unpowered Node or Brown-Out Event will Not Load the CAN Bus
- Detection of Ground Fault
- Permanent Dominant Detection on TXD
- Permanent Dominant Detection on Bus
- Power-on Reset and Voltage Brown-Out Protection on VDD pin
- Protection Against Damage Due to Short-Circuit Conditions (Positive or Negative Battery Voltage)
- Protection Against High-Voltage Transients in Automotive Environments
- Automatic Thermal Shutdown Protection
- Suitable for 12V and 24V Systems
- Meets or exceeds stringent automotive design requirements including "Hardware Requirements for LIN, CAN and FlexRay Interfaces in Automotive Applications" Version 1.3, May 2012
- Radiated emissions @ 2Mbps with Common Mode Choke (CMC)
- DPI @ 2Mbps with CMC
- High ESD Protection on CANH and CANL, meeting IEC61000-4-2 up to ±14 kV
- Available in PDIP-8L, SOIC-8L, and 3x3 DFN-8L
- Temperature ranges
- Extended (E) -40°C to +125°C
- High (H) -40°C to +150°C
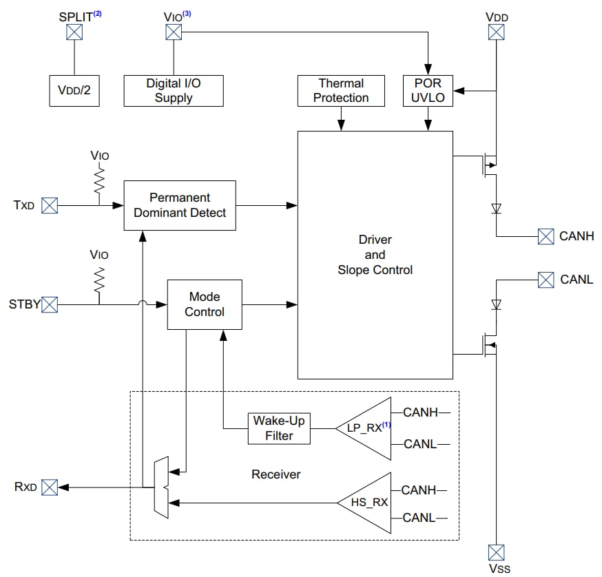
Block Diagram
发布日期: 2016-10-24
| 更新日期: 2022-03-11

