Microchip Technology MIC2128具有一个外部软启动引脚 (SS),允许用户调整输出软启动时间,以减少启动期间来自市电的浪涌电流。MIC2128具有辅助自举LDO,可通过转换器的输出为 MIC2128内部电路偏置电源和栅极驱动器供电,从而提高系统效率。逻辑电平使能 (EN) 信号,可用于启用或禁用控制器。MIC2128可以单调启动为预偏置输出。MIC2128设有开漏电源良好信号 (PG),当输出稳压时发出信号,可用于简单的电源排序目的。
MIC2128提供全套保护功能,确保在故障条件下保护集成电路。这些功能包括欠压闭锁,以确保在功率衰减条件下正常运行;"打嗝 "模式短路保护;热关断。MIC2128采用16引脚3 mmx3 mm VQFN(超薄四方扁平无引线)封装,工作温度范围为-40 °C至+125 °C。
特性
- 超高速控制 (Hyper Speed Control®) 架构
- 输入与输出电压转换率高
- Any Capacitor™稳定性
- 超快负载瞬态响应
- 输入电压范围:4.5V至75V
- 可调输出电压范围:0.6V至30V
- 可编程开关频率:270kHz至800kHz
- 外部可编程软启动
- 实现输入和电源良好输出
- 内置5V稳压器,用于单电源运行
- 辅助电压自举LDO
- 内置自举二极管
- 可编程电流限制和断续模式短路保护
- 内部补偿和热关断
- 支持安全启动,进入预偏置输出
- -40 °C至+125 °C结温范围
- VQFN-16 封装
- 封装尺寸:3 mm x 3 mm
应用
- 网络/电信设备
- 基站和服务器
- 分布式电源系统
- 工业电源
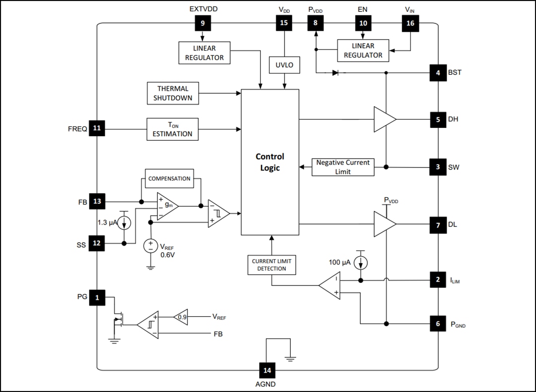
框图
典型应用电路
发布日期: 2020-01-24
| 更新日期: 2024-07-09

