Microchip Technology MIC2128大功率评估板 (ADM01006)

Microchip Technology MIC2128大功率评估板 (ADM01006) 提供基于MIC2128 75V同步降压控制器的参考设计,旨在演示该器件的高输出电流和功率能力。 Microchip Technology MIC2128大功率评估板可提供高达10A的输出电流,适用于各种应用。

特性

  • MIC2128 同步降压控制器
    • VQFN-16
  • 270kHz至800kHz开关频率
  • 4.5 V 到 75.0 V 的输入电压
  • 输出电压:0.6 V至30.0 V
  • 输出电流高达 10 A
  • 工作温度范围:-40 °C至+125 °C

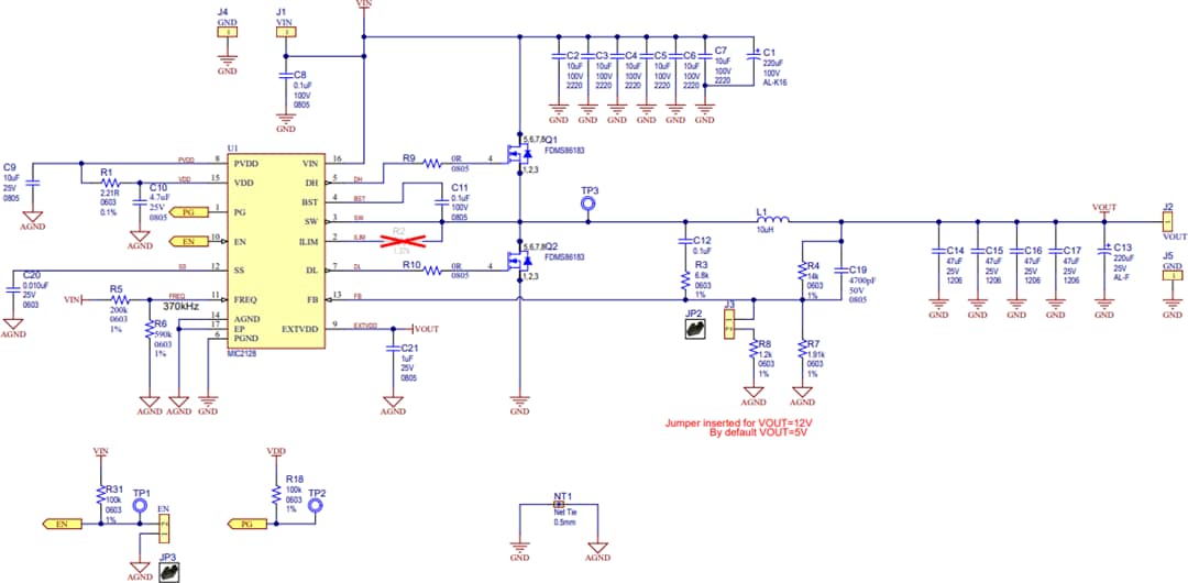
原理图

原理图 - Microchip Technology MIC2128大功率评估板 (ADM01006)
发布日期: 2020-01-24 | 更新日期: 2024-07-09