Microchip Technology MIC3223大功率升压LED驱动器

Microchip Technology MIC3223大功率升压LED驱动器设计用于驱动具有恒定电流输出的大功率LED。MIC3223的工作电压范围为4.5V至20V,支持采用5V或12V总线的多种应用。MIC3223采用固定内部1MHz开关频率,可减少设计占位。通过采用200mV反馈电压,实现±5%的精度,最大限度降低了功耗。MIC3223通过使用PWM信号进行调光,并设有使能引脚,可支持低功耗关断状态。MIC3223的峰值电流模式控制架构实现了诸多优势,包括出色的线路瞬态响应以及易于设计补偿。

MIC3223 LED驱动器具有内置软启动电路,可防止启动浪涌。MIC3223的其他保护特性包括过压保护 (OVP)、热关断、开关电流限制和欠压闭锁 (UVLO)。

MIC3223采用薄型裸露焊盘16引脚TSSOP封装。

特性

  • 电源电压:4.5V至20V
  • 反馈电压为200mV,精度为±5%
  • 升压输出电压(升压)转换高达37V
  • 1MHz开关频率
  • 100mΩ/3.5A内部功率FET开关
  • LED可通过PWM信号调光
  • 用户可设定LED电流(通过外部电阻器)
  • 外部可编程软启动
  • 保护特性包括:
  • 输出过压保护 (OVP)
  • 欠压闭锁 (UVLO)
  • 过热保护
  • 结温范围:-40°C至+125°C
  • 峰值类型:TSSOP-16

应用

  • 建筑照明
  • 工业照明
  • 标牌
  • 景观照明
  • 橱柜下照明
  • 多面反射器 (MR) 灯泡

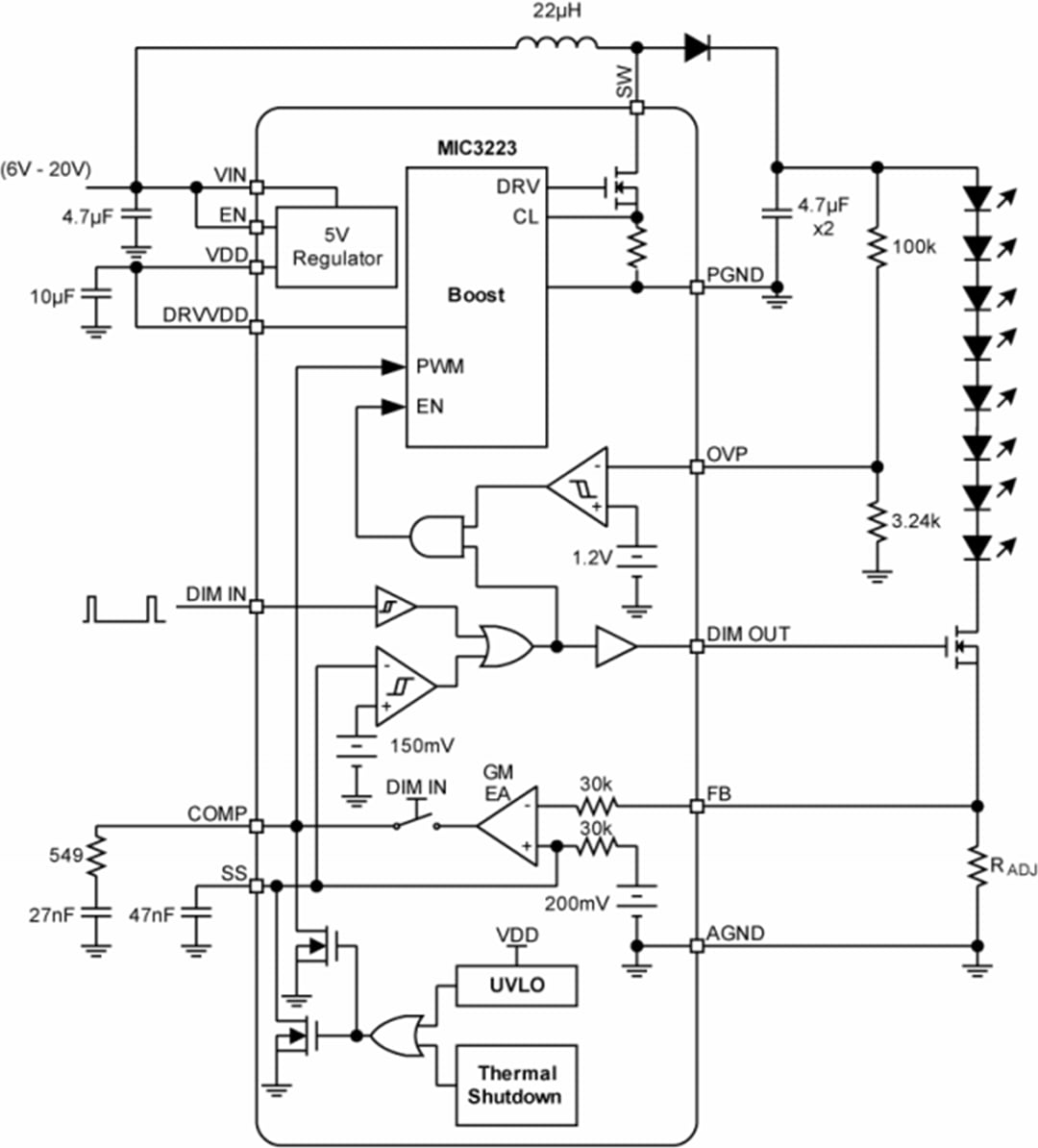
框图

框图 - Microchip Technology MIC3223大功率升压LED驱动器

典型应用电路

应用电路图 - Microchip Technology MIC3223大功率升压LED驱动器
发布日期: 2019-03-14 | 更新日期: 2023-05-22