该板的标称输出电流为150mA,并分为转换开关输出和LDO输出,即当LDO提供100mA输出电流时,转换开关输出上有50mA电流。
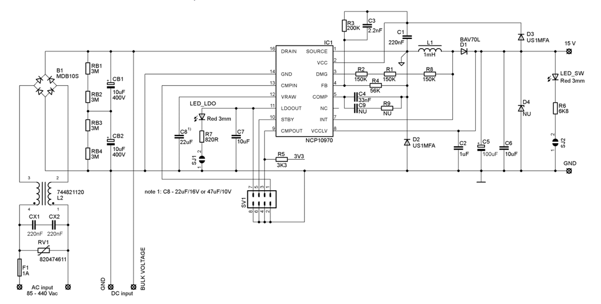
NCP10970B1电源管理IC采用SOIC-16封装,将高压转换开关、LDO、内部电路(为LDO有效创建输入电压)以及内部比较器电路整合在一起。该转换开关在DCM模式下工作,可提高效率、EMI和浪涌稳健性。该器件具有跳跃工作模式,可确保低空载待机功耗和轻负载时的良好效率。
特性
- 宽输入电压范围:高达440Vrms
- 可调输出电压:高达16V
- 固定线性输出电压:5V
- 高效率
- 符合CoC5 Tier2标准
- 低EMI辐射
- 过流保护
- 过压保护
- 内部TSD保护
- 集成比较器
原理图
前后视图
发布日期: 2021-03-03
| 更新日期: 2022-03-11

