安森美NCP1623 CrM功率因数控制器采用TSOP-6封装,具有构建稳健而紧凑的交错PFC级所需的所有特性,仅需极少外部元件。NCP1623A型号具有跟随器升压能力,可大幅提高低线路效率。该器件还采用SOIC-8封装,具有由禁用引脚外部控制的超低功耗模式。
特性
- 谷值同步频率折返 (VSFF):
- 重负载时CrM
- 轻负载时DCM,通过死区时间控制
- CrM和DCM中的谷值开关
- 导通时间调制,在CrM和DCM中实现高PFC
- 跟随器升压能力(仅限NCP1623A)
- 低线路下降低输出电压调节
- 高效升压级和小尺寸电感器设计
- 跳跃模式,用于轻负载调节
- 具有低电流消耗的睡眠模式(仅限SOIC-8封装)
- 快速线路/负载瞬态控制
- 输出下冲时的动态响应增强器
- 输出过冲时的软OVP和快速OVP
- 过流保护
- 过流保护 (OCP)
- 过压力保护 (OVS)
- 掉电保护
- 第二个过压保护 (OVP2)
- TSOP-6和SOIC-8封装选项
- 无铅器件
应用
- USB-PD
- 工业电源
- 平板显示器
- 任何需要功率因数校正的离线设备
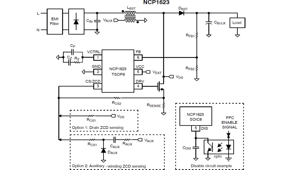
典型应用电路
封装外形 (TSOP-6)
封装外形 (SOIC-8)
发布日期: 2022-08-22
| 更新日期: 2022-08-30

