NCP1632A集成了双MOSFET驱动器实现交错PFC应用。交错包括两个并联小级而不是一个更大级。该工艺简化了实施过程,支持使用更小的元件,并提供更好的散热性能。交错还扩展了临界导通模式的功率范围,这是一种高效、高性价比的技术,消除了对低trr二极管的需要。此外,NCP1632A驱动器为180°移相,可显著减少电流纹波。
安森美NCP1632A功率因数控制器采用SOIC-16封装,具有构建稳健而紧凑的交错PFC级所需的所有特性,仅需极少外部元件。
特性
- 接近于1的功率因数
- 在所有条件下实现180°相移,包括瞬态相
- 频率钳位临界导通模式 (FCCrM) 支持固定频率、断续导通模式运行,在大多数压力条件下均可实现临界导通
- FCCrM操作可在整个负载范围内优化PFC级效率
- 异相控制,用于在大容量电容器中实现低EMI和低rms电流
- 低功耗频率折返,进一步提高轻负载效率
- 通过辅助绕组实现精确的零电流检测,用于谷值导通
- 快速线路/负载瞬态补偿
- 高驱动能力:-500mA/+800mA
- 指示PFC可随时工作的信号(“pfcOK”引脚)
- VCC范围:10V至20V
- 输出过压和欠压保护
- 具有50ms延迟的掉电检测,有助于满足保持时间规范
- 软启动,实现平稳启动操作
- 最大功率的可编程调整
- 过流限制
- 浪涌电流检测
- SOIC-16封装
应用
- 计算机电源
- LCD和等离子平板显示器
- 任何需要功率因数校正的离线设备
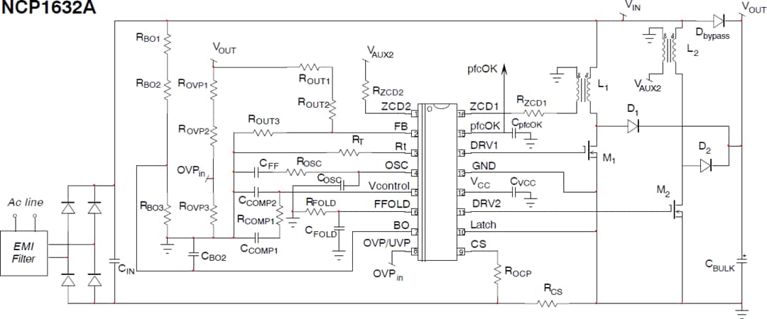
典型应用电路
封装外形
发布日期: 2022-08-22
| 更新日期: 2026-03-03

