Qorvo QPL1819EVB-01评估板

Qorvo QPL1819EVB-01评估板是用于QPL1819 75Ω CATV放大器的演示和开发平台。QPL1819是一款GaAs(砷化镓)pHEMT(高电子迁移率晶体管)单端MMIC射频放大器,可提供高达20dB增益,具有低噪声。QPL1819具有50MHz至1800MHz频率范围,为宽带CATV DOCSIS 4.0应用提供理想的解决方案,例如节点、放大器和远程PHY设备以及光纤到户 (FTTH)、家庭网关以及电缆调制解调器。该器件由单个5V电源供电(120mA时),以45dB的调制误差比 (MER) 提供58dBmV TCP的输出。

Qorvo QPL1819EVB-01评估板预装有QPL1819,采用3.0mm x 3.0mm QFN-16封装。提供75Ω F连接器,用于RFIN和RFOUT,通过接头可访问关键信号。该评估板设有一个示例应用电路,集成到现有设计中后支持快速进行原型设计。

板布局

机械图纸 - Qorvo QPL1819EVB-01评估板

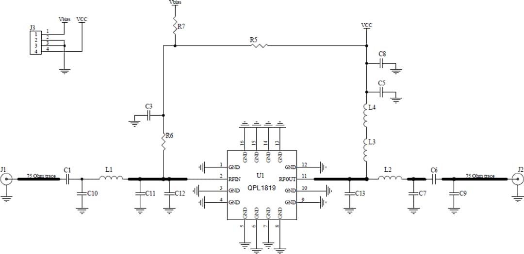
示意图

原理图 - Qorvo QPL1819EVB-01评估板
发布日期: 2022-06-15 | 更新日期: 2022-09-07