Renesas Electronics ISL91127IRN-EVZ和ISL91127IRA-EVZ评估板

Renesas/Intersil ISL91127IRN-EVZ和ISL91127IRA-EVZ稳压器评估板可快速评估ISL91127IR的卓越性能特性。ISL91127IR是一款大电流降压-升压稳压器,适用于使用新电池化学品的系统。两款评估板的输入额定电压均为1.8V - 5.5V。ISL91127IRA-EVZ具有电阻器可编程输出电压。ISL91127IRN-EVZ的输出电压为固定的3.3V,两款评估板的工作温度范围均为-40°C至+85°C。

特性

  • 接受高于或低于稳定输出电压的输入电压
  • 可在降压和升压模式之间自动、无缝转换
  • 输入电压范围:1.8V至5.5V
  • 连续输出电流:高达2.1A(PVIN = 2.5V,VOUT = 3.3V)
  • 效率高达96%
  • 30μA静态电流最大限度地提高了轻负载效率
  • 2.5MHz开关频率最大限度地减少了外部元件尺寸
  • 针对短路、过热和欠压情况的全面保护
  • 小尺寸2.15mm x 1.74mm WLCSP

应用

  • 用于智能手机和平板电脑的免掉电系统电压
  • 无线通信设备
  • 2G/3G/4G射频功率放大器

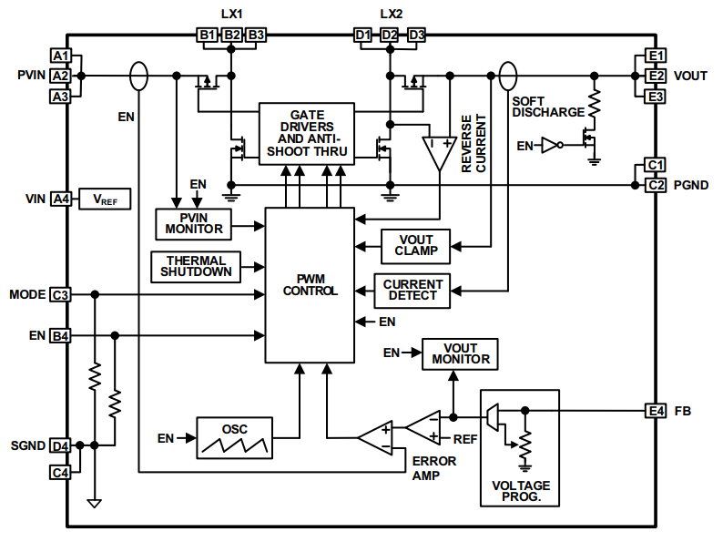
ISL91127IR框图

Renesas Electronics ISL91127IRN-EVZ和ISL91127IRA-EVZ评估板
发布日期: 2017-03-07 | 更新日期: 2022-06-20