Renesas Electronics ISL91127IR降压-升压稳压器
Renesas/Intersil ISL91127IR降压-升压稳压器是一款大电流降压-升压开关稳压器,适用于使用新电池化学品的系统。它使用Intersil专有的降压-升压算法来保持电压调节,同时具有出色的效率。另外,当输入电压接近输出电压时,该器件还具有极低的输出电压纹波。ISL91127IR能够在2.5V至4.35V的电池电压范围内最少提供2A连续输出电流 (VOUT = 3.3V)。对于在电压低于系统电压时会剩余极大容量的先进单节锂离子电池化学品来说,利用该特性可以最大限度地提高能量利用率。该器件具有完全同步的低导通电阻、4开关架构和仅30μA的低静态电流,可在所有负载条件下优化效率。The Renesas Electronics ISL91127IR Buck-Boost Regulator is housed in a compact 4mm x 4mm QFN-20 package ideal for space-constrained applications.
特性
- 接受高于或低于稳定输出电压的输入电压
- 可在降压和升压模式之间自动、无缝转换
- 输入电压范围:1.8V至5.5V
- 输出电流:高达2A(PVIN = 2.5V,VOUT = 3.3V)
- 效率高达96%
- 30μA 静态电流最大限度地提高了轻负载效率
- 2.5MHz开关频率最大限度地减少了外部元件尺寸
- 针对短路、过热和欠压情况的全面保护
- 20 Ld 4mmx4mm QFN封装
应用
- 手持式和电池供电型消费和医疗设备
- 用于智能手机和平板电脑的免掉电系统电压
- 无线通信设备
- 2G/3G/4G射频功率放大器
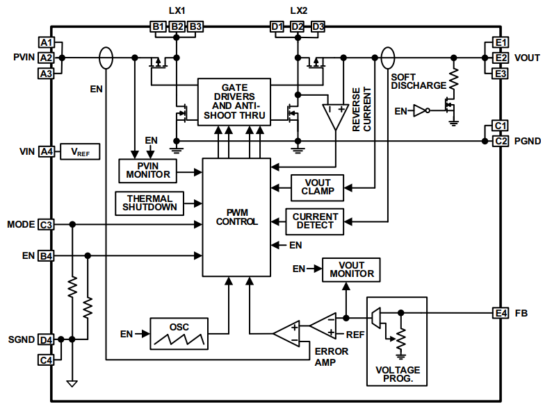
框图
发布日期: 2017-03-07
| 更新日期: 2022-06-20
