Renesas Electronics ISL9241EVAL1Z评估板

Renesas Electronics ISL9241EVAL1Z评估板设计用于演示ISL9241降压-升压电池充电器的性能。该评估板可演示ISL9241充电器的大部分特性。其中包括可调输出电压、On-The-Go (OTG) 模式、针对电量耗尽电池的涓流充电模式,以及降压、升压和降压-升压模式下的系统电源监控器。ISL9241降压-升压可配置电池充电器支持窄电压直接充电 (NVDC) 和混合功率降压-升压(HPBB/旁路)充电。该充电器可通过固件控制,从而以混合功率降压-升压或旁路模式运行。

特性

  • 降压-升压NVDC和HPBB充电器,用于2、3、4节锂离子电池
  • 自主终止充电 (EOC) 选项
  • 系统电源监控PSYS输出
  • PROCHOT#开漏输出
  • 允许对电量耗尽的电池进行涓流充电
  • 补充电源(Intel VMIN主动保护)
  • Turbo模式下的理想二极管控制
  • 电池逆向降压、升压和升降压操作
  • 提供二级适配器电流限值
  • 电池输送模式选项
  • SMBus和自动递增I2C兼容

规范

  • 输入电压范围:3.8V至24V
  • 输出电压:3.9V至18.304V
  • Icharge:6A(最大值)

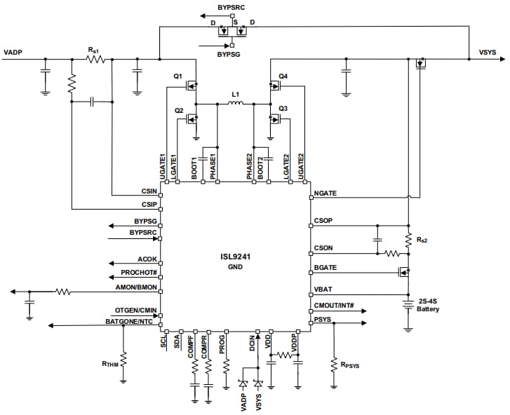
ISL9241EVAL1Z框图

框图 - Renesas Electronics ISL9241EVAL1Z评估板

视频

发布日期: 2018-12-19 | 更新日期: 2023-02-15