Renesas Electronics RAA211412 DC-DC降压稳压器
Renesas Electronics RAA211412 DC-DC降压稳压器支持从5.8V到45V的宽工作输入电压范围和可调输出电压。 这款DC-DC降压稳压器可提供高达1A的输出电流,具有出色的负载调节和线路调节性能。 RAA211412稳压器采用PWM峰值电流模式控制结构,切换频率为630kHz,提供快速瞬态响应性能。 此RAA211412稳压器提供保护功能机制,例如逐周期电流限制、输入电压欠压锁定 (UVLO)、输出电压欠压保护和热关断。 该降压稳压器可轻松地用最小的BOM和内部软启动和环路补偿电路一起使用。 典型应用包括功率计、电池供电设备、分布式电源系统和手持式电动工具。特性
- 宽输入电压范围:5.8V至45V
- 可调输出电压
- 输出电流:高达1A
- 内部补偿
- 内部软启动
- 600mΩ内部MOSFET
- 开关频率:630kHz
- 轻载条件下的脉冲跳跃模式
- 逐周期电流限制
- 输入电压欠压锁定 (UVLO) 和输出电压欠压保护
- 热关断
- 可采用TSOT23-6封装
应用
- 功率计
- 电池供电设备
- 分布式电源系统
- 手持电动工具
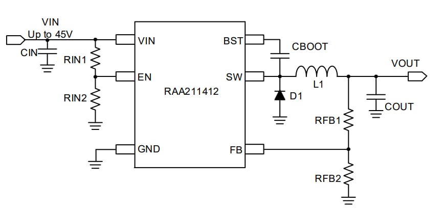
典型应用电路
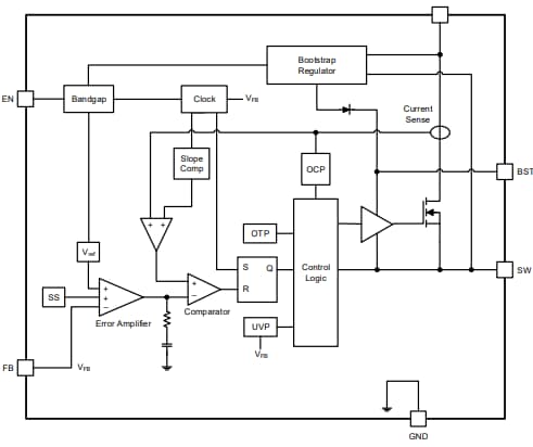
框图
发布日期: 2023-06-07
| 更新日期: 2023-07-11
