Renesas Electronics RTKA211412DE0000BU评估板

Renesas Electronics  RTKA211412DE0000BU评估板用于演示和快速评估RAA211412直流/直流降压稳压器(具有630kHz开关频率)。RAA211412稳压器 支持5.8V至45V宽工作输入电压范围 和可调输出 电压。这款RAA211412降压稳压器可提供高达1A最大连续 输出电流。RTKA211412DE0000BU评估板使用RAA211412实现完整的降压 稳压器。

特性

  • 简单灵活的设计
  • 可调输出电压
  • 方便的电源转换

规范

  • 输入电压范围:5.8V至45V
  • 输出电压:3.3V
  • 输出电流:高达1A
  • 开关频率:630kHz

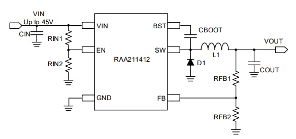
框图

框图 - Renesas Electronics RTKA211412DE0000BU评估板

电路板设置

机械图纸 - Renesas Electronics RTKA211412DE0000BU评估板

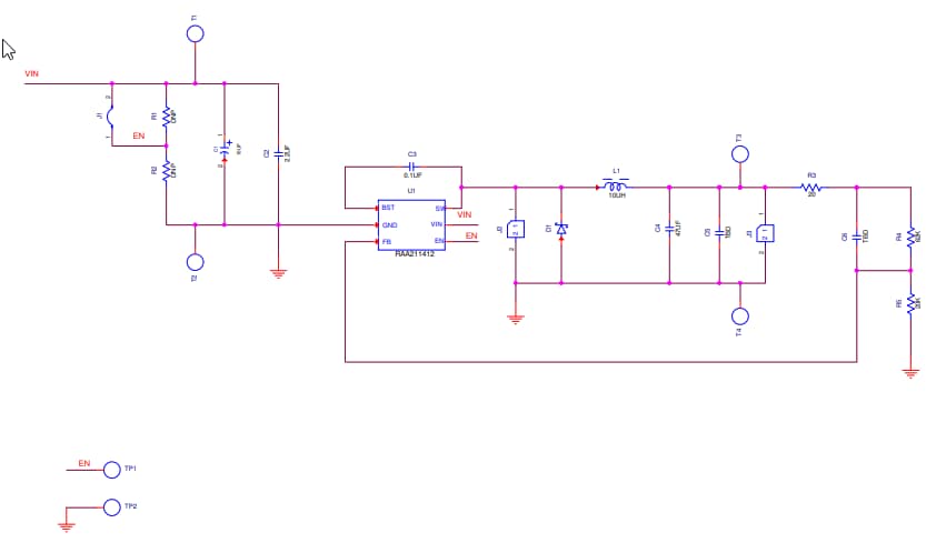
原理图

原理图 - Renesas Electronics RTKA211412DE0000BU评估板
发布日期: 2023-06-07 | 更新日期: 2023-07-11