Renesas Electronics RAA211650 60V 5A集成式开关稳压器

Renesas Electronics RAA211650 60V 5A集成式开关稳压器具有200kHz至2.5MHz可调开关频率。该稳压器支持4.5V到60V宽输入电压范围和可调输出电压(0.8V至最大占空比VIN)。RAA211650集成了低RDS(ON) MOSFET、栅极驱动器和控制器,因此是一套高效电压降压解决方案。

特性

  • 输入电源电压范围:4.5V至60V
  • 集成高侧(90mΩ)和低侧(37mΩ)MOSFET
  • 在整个温度范围内具有1%精确电压基准
  • 固定频率运行,具有可选扩频和外部时钟同步功能
  • 可调开关频率:200kHz至2.5MHz
  • 可编程软启动定时
  • 可编程启动和关断延迟
  • 两个内部FET均提供双向过流保护
  • 各种电压和温度保护
  • 紧凑型28 Ld 4x5mm QFN封装

应用

  • 工业电源
  • 12V/48V工业和计算PoL
  • ATM、自动售货机和游戏机
  • 机器人
  • 可编程逻辑控制器
  • 售后市场汽车

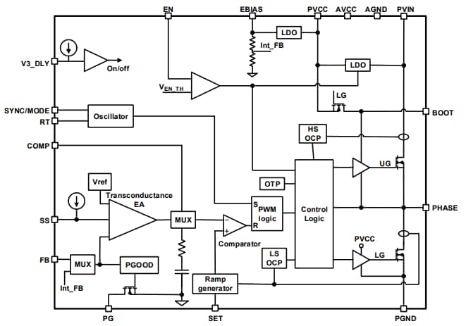
功能框图

框图 - Renesas Electronics RAA211650 60V 5A集成式开关稳压器
发布日期: 2021-09-01 | 更新日期: 2023-04-28