特性
- 输入电源电压范围:4.5V至60V
- 基准电压为0.8V,精度为1%
- 可调输出电压(0.8V至Dmax*VIN)
- 调制器:恒定导通时间(COT)
- 低静态电流
- 出色的线路和负载调节功能
- 可选内部或外部控制环路补偿
- 可变负载相关开关频率
- 输出电源良好(PG)指示灯
- 可编程和可选固定2ms软启动特性
- 可编程启动和关断延迟
- 具有旁路功能的集成LDO,可实现高效运行
- 全面保护:两个方向的高侧过流(HSOC)和低侧电流保护、输出过压保护(OVP)和输出欠压保护(OUVP)、输入欠压锁定(UVLO)和过热保护(OTP)
- 可选3.3V默认VOUT,使用内部反馈
- 28 Ld 4mmx5mm QFN封装
应用
- 工业电源
- 48V工业和计算PoL
- 电池供电应用
- ATM、自动售货机和游戏机
- 机器人
- 可编程逻辑控制器
- 售后市场汽车
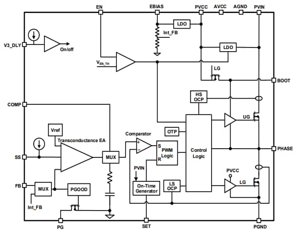
框图
发布日期: 2021-09-01
| 更新日期: 2023-04-28

