Renesas Electronics RAA211651评估板

Renesas Electronics RAA211651评估板用于评估RAA211651集成式60V、5A同步降压稳压器。该稳压器采用恒定导通时间调制方案。它支持4.5V至60V宽输入电压范围和可调输出电压。RAA211651采用28Ld QFN封装。该评估板 的工作电源电压范围为4.5V至60VDC, 能够提供5A连续负载。

特性

  • 开关可选EN或选项,通过外部信号驱动
  • 内部和外部补偿选项
  • 内部和外部软启动选项
  • 可调延迟时间选项
  • 可选择将EBIAS连接到VOUT或通过外部源驱动
  • 输出电压可通过外部反馈电阻器进行编程
  • 可选择使用内部反馈电阻器实现3.3V VOUT
  • 连接器和测试点,便于探测和数据采集

规范

  • 输入电压范围:4.5V至60V
  • 输出电压:3.3V
  • 输出电流能力:高达5A
  • 内部补偿
  • 内部软启动:2ms
  • 启动/关断延迟:2ms
  • EBIAS 连接到VOUT
  • 工作温度范围:-40°C至+125°C

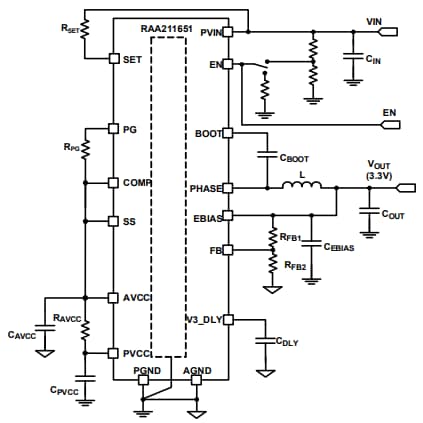
框图

Renesas Electronics RAA211651评估板
发布日期: 2021-09-01 | 更新日期: 2023-04-28