Renesas Electronics RTKA211320DE0030BU 评估板

Renesas Electronics RTKA211320DE0030BU评估板评估具有电流模式恒定导通时间 (COT) 控制的RAA211320直流/直流同步降压稳压器。该评估板采用简单灵活的设计,支持4.5V至30V宽输入电压范围,并具有高达2A输出电流。 RTKA211320DE0030BU评估板为评估RAA211320降压稳压器的性能特性提供了快速全面的平台。   该评估板工作在-40°C至+125°C温度范围内。典型应用包括通用POL、工业电源、嵌入式系统和I/O电源。 

特性

  • 评估RAA211320直流/直流同步降压稳压器
    • 为评估性能特性提供了快速全面的平台
  • 简单灵活的设计
  • 4.5V 到 30V 的输入电压范围
  • 3.3V 输出电压
  • 高达2A的输出电流能力
  • 工作温度范围:-40°C至125°C

应用

  • 通用型POL
  • 工业电源
  • 嵌入式系统
  • I/O电源

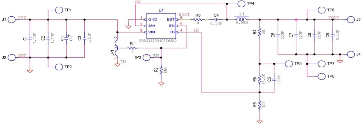
电路原理图

原理图 - Renesas Electronics RTKA211320DE0030BU 评估板
发布日期: 2023-12-13 | 更新日期: 2023-12-14