特性
- 输入电压范围:4.5V至30V
- 输出范围:0.765V至16V
- 输出电流高达2A
- 集成高侧 (125mΩ) 和低侧 (75mΩ) MOSFET
- 400μA静态电流
- 最低导通时间:70ns
- 225ns最短关断时间
- 0.765V参考电压与2%精度
- 轻负载条件下的PFM模式
- 电流模式恒定导通时间 (COT) 控制,带内部补偿
- 内部0.8ms软启动时间
- 475kHz典型开关频率
- 保护特性
- 低侧过流 (LSOC) 限值
- 输入欠压锁定 (UVLO)
- 过热保护 (OTP)
- 具有断续模式的输出欠压保护 (OUVP)
- 准确的EN门限
- 6引脚TSOT23封装
- 结温范围:-40°C至+125°C
应用
- 一般用途
- 工业电源
- 嵌入式系统和I/O供电
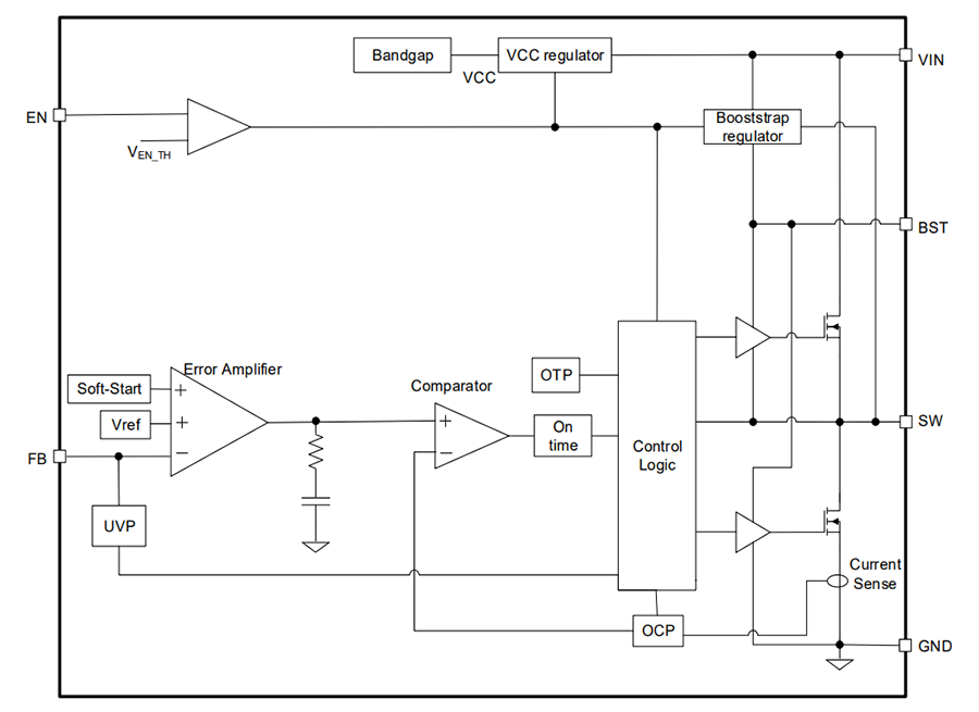
框图
发布日期: 2023-08-14
| 更新日期: 2023-12-04

