ROHM Semiconductor BD18326NUF-M恒流驱动器

ROHM Semiconductor BD18326NUF-M恒流 (CC) 驱动器是一款恒流驱动器IC,用于驱动可承受高达40V电压的汽车LED灯。该电流驱动器具有高可靠性和内置功能,用于热降额功能、LED开路检测和输出短路保护。BD18326NUF-M CC驱动器还具有过压静音功能、低电压时的电流旁路功能、用于故障标记功能的输出以及用于输出电流关断控制信号的输入。该CC驱动器符合AEC-Q100标准,工作温度范围为-40°C至150°C。典型应用包括汽车LED外灯和车内灯。

特性

  • 符合AEC-Q100标准
  • 功能安全支持型汽车安全产品
  • 用于PWM调光的CR定时器
  • 热降额功能 (THD)
  • LED开路检测
  • 输出短路保护 (OUT SCP)
  • SET引脚短路保护 (SET SCP)
  • 过压静音 (OVM) 功能
  • 低电压下的电流旁路功能
  • 在电压降低时禁用LED开路检测功能
  • 用于故障标志的输出/用于输出电流关断
  • 控制信号 (PBUS) 的输入

应用

  • 汽车LED外灯:
    • 尾灯
    • 转向灯
    • DRL/位置灯
    • 雾灯
  • 车内灯:
    • 空调灯
    • 车内灯
    • 仪表板灯

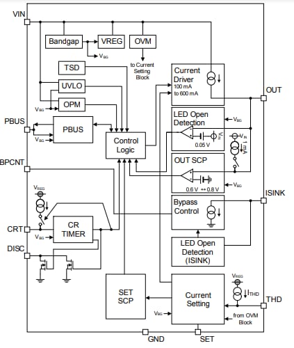
框图

框图 - ROHM Semiconductor BD18326NUF-M恒流驱动器

典型应用电路

应用电路图 - ROHM Semiconductor BD18326NUF-M恒流驱动器
发布日期: 2021-03-15 | 更新日期: 2022-03-11